Note
Access to this page requires authorization. You can try signing in or changing directories.
Access to this page requires authorization. You can try changing directories.
This article provides an overview about how to add code that enables Business Central reports to be sent from the client directly to a web-connected printer, like an email printer or through a cloud printing service.
Without any customized code, there's no way to send a report directly to a printer for printing. The only way to print a report from the client is to download it first (as a .pdf file), and then send it to a printer. But you can create extensions that are designed to send reports to web-connected printers. For example, if you have an email printer, you create an extension that sends print jobs directly to the printer's email address.
Overview
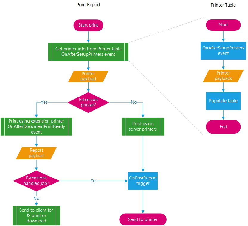
To accommodate printing, the system publishes two events that you can subscribe to: OnAfterSetupPrinters and OnAfterDocumentPrintReady. The following figure illustrates the runtime execution of the events:

Throughout the print process, the system compiles the report into a PDF file and passes it in a stream object, then finally sends the PDF file to the printer.
OnAfterSetupPrinters event
You subscribe to the OnAfterSetupPrinters event to set up different printers that users can use on reports, which they select from the Printer Selections page. The OnAfterSetupPrinters event is a global integration event that is published from codeunit 44 Report Managements. It has the following declaration:
[IntegrationEvent(false, false)]
local procedure OnAfterSetupPrinters(var Printers: Dictionary of [Text[250], JsonObject])
The Printers parameter is a Dictionary of [Text, Text] type that includes a collection of key-value pairs that define different printer setups. The key specifies a name for the printer. The value is a JSON object that specifies settings supported by the printer. The settings include information like paper size, paper trays, default copies, and more. The JSON object is referred to as the payload.
The OnAfterSetupPrinters event is raised when the following operations occur:
- When you open a page that uses the virtual table Printer as its source.
- From page 64 Printer Selections in the base application, when you access the Printer Name field for selecting a printer for a report. This field has a lookup to the Printer table.
- From a report request page, when you select the Print or Preview action for a report. But only if the report is set up to use a specific printer from the Printer Selections page.
OnAfterDocumentPrintReady
You subscribe to the OnAfterDocumentPrintReady event to specify what happens when the user selects the Print action on a report request page. You use OnAfterDocumentPrintReady event subscribers to provide instructions on how and where to send to the report for printing. For example, with email printing, the OnAfterDocumentPrintReady event subscriber would construct and send an email to a target printer.
The OnAfterDocumentPrintReady event is also a global integration event that is published from codeunit 44 Report Managements. It has the following declaration:
IntegrationEvent(false, false)]
local procedure OnAfterDocumentPrintReady(ObjectType: Option "Report","Page"; ObjectId: Integer; ObjectPayload: JsonObject; DocumentStream: InStream; var Success: Boolean)
The event is raised when the use selects the Print action on the request page of a report. Two parameters of interest are DocumentStream and ObjectPayload. DocumentStream is an Upstream object that contains the report data to be printed. The ObjectPayload is a JsonObject type object that combines the printer payload and report metadata. The report metadata includes information like the company name, MIME type, views, and more. This combination is referred to as the report payload.
Development Overview
To develop a printer extension, you create codeunits that subscribe to the OnAfterSetupPrinters and OnAfterDocumentPrintReady events. Plus, you would typically add other objects to support the printing. For example, you could create a table that stores printer setups and a page that enables users to manage them.

For more information about using the OnAfterSetupPrinters and OnAfterDocumentPrintReady events to create a printer extension, see Creating a Printer Extension.
Related information
Events in AL
Publishing Events
Raising Events
Subscribing to Events