Share via


Product Ingestion API for Microsoft Marketplace

The Product Ingestion API is a modernized API that unifies all existing submission APIs across Microsoft Marketplace products. The API lets you create, publish, and manage resources associated with products and plans within your Partner Center account. It uses a declarative pattern to submit requests, in which the desired state is indicated as opposed to specifying the individual steps to reach the desired state.

This article provides guidance on how to get started with the APIs for any Microsoft Marketplace offer type. The Product Ingestion API is currently supported for SaaS, VMs, Private offers, container offer types, and the new AI Apps and Agents category in Microsoft Marketplace, and is in preview. For guidance specific to your offer, review API guidance per offer type.

Important

Azure Active Directory (Azure AD) Graph is deprecated as of June 30, 2023. Going forward, we're making no further investments in Azure AD Graph. Azure AD Graph APIs have no SLA or maintenance commitment beyond security-related fixes. Investments in new features and functionalities will only be made in Microsoft Graph.

We'll retire Azure AD Graph in incremental steps so that you have sufficient time to migrate your applications to Microsoft Graph APIs. At a later date that we will announce, we will block the creation of any new applications using Azure AD Graph.

To learn more, see Important: Azure AD Graph Retirement and Powershell Module Deprecation.

Getting started

The Product Ingestion API can be accessed using the MSGraph API under the workload name product-ingestion. The base URL is https://graph.microsoft.com/rp/product-ingestion.

To use the Product Ingestion API, you need to first acquire the following:

  • A Microsoft Entra ID

  • A Microsoft Entra application

  • A Microsoft Entra access token

Step 1: Complete prerequisites

Before you start writing code to call the Product Ingestion API, ensure you've completed the following prerequisites.

  • You (or your organization) must have a Microsoft Entra directory. If you already use Microsoft 365 or other business services from Microsoft, you already have Microsoft Entra directory. Otherwise, you can create a new Microsoft Entra ID in Partner Center at no extra charge.
  • You must associate a Microsoft Entra application with your Partner Center account and obtain your tenant ID, client ID, and key. You need these to obtain the Microsoft Entra access token you use in calls to the Microsoft Store submission API.

Associate a Microsoft Entra application with your Partner Center account

To use the Product Ingestion API, you must associate a Microsoft Entra application with your Partner Center account, retrieve the tenant ID and client ID for the application, and generate a key. The Microsoft Entra application represents the app or service from which you want to call the Product Ingestion API. You need the tenant ID, client ID, and key to obtain a Microsoft Entra access token to pass to the API.

Note

You only need to perform this task once. After you have the tenant ID, client ID, and key, you can reuse them anytime you need to create a new Microsoft Entra access token.

  1. In Partner Center, associate your organization's Partner Center account with your organization's Microsoft Entra directory.
  2. From the Users page in the Account settings section of Partner Center, add the Microsoft Entra application that represents the app or service you use to access submissions for your Partner Center account. Ensure you assign this application the Manager role. If the application doesn't exist yet in your Microsoft Entra directory, create a new Microsoft Entra application in Partner Center. Partner Center creates two types of entries for the application one as the service principal and the other as the Microsoft Entra application type.
  3. Return to the Users page, select the name of your Microsoft Entra application to go to the application settings, and copy the Tenant ID and Client ID values.
  4. Select Add new key. On the following screen, copy the Key value. You won't be able to access this info again after you leave this page. For more information, see Manage keys for a Microsoft Entra application.

Step 2: Obtain a Microsoft Entra access token

To call any of the methods in the Product Ingestion API, you must first obtain a Microsoft Entra access token to pass to the Authorization header of each method in the API. An access token expires 60 minutes after issuance. After that, you can refresh it so you can use it in future calls to the API.

To obtain the access token, follow the instructions in Service to Service Calls Using Client Credentials to send an HTTP POST to the https://login.microsoftonline.com/{tenant}/oauth2/v2.0/token endpoint. Here's a sample request:

POST https://login.microsoftonline.com/{tenant}/oauth2/v2.0/token HTTP/1.1
Host: login.microsoftonline.com
Content-Type: application/x-www-form-urlencoded;

grant_type=client_credentials
&client_id=<your_client_id>
&client_secret=<your_client_secret>
&scope=https://graph.microsoft.com/.default

For the tenant_id value in the POST URI and the client_id and client_secret parameters, specify the tenant ID, client ID, and the key for your application that you retrieved from Partner Center in the previous section. For the scope parameter, you must specify https://graph.microsoft.com/.default.

Concepts

Before you get started, you need to understand some basic concepts.

Resources

The API is structured around resource types, where each type is described using a dedicated schema definition as referenced by the "$schema" property. The schema consists of the configuration properties of that resource. Resources are fundamental in creating and updating the configuration of various aspects of a given product. For a full list of resource types and their schemas, see the Resource API reference.

Durable ID

A durable ID is a system generated global identifier used to uniquely identify any resource. Every resource has an associated "ID" property, which when combined with the resource type name, makes up a resource's durable ID. The durable ID is used when referencing resources to either retrieve or modify.

Format:

\<resource-type>/\<id>

Example:

            { 
                "$schema": "https://schema.mp.microsoft.com/schema/product/2022-03-01-preview3",
                "id": "product/12345678-abcd-efgh-1234-12345678901", // durable ID
                "identity": {
                  "externalID": "ds-contoso-image-resize-demo"
                },
                "type": "softwareAsAService", // Product types that can be specified include azureContainer, azureVirtualMachine, softwareAsAService
                "alias": "Contoso Image Resizing Service"
            }

External ID

An external ID is another unique identifier that can be used to reference specific products or plans. This is an alternative way to reference these resources instead of using the durable ID. The external ID of a product translates to its "offerID" and the external ID of a plan translates to its "planID," as defined upon creation under the "identity" property.

Example:

            { 
                "$schema": "https://schema.mp.microsoft.com/schema/plan/2022-03-01-preview2",
                "id": "plan/12345678-abcd-efgh-1234-12345678901/4e0bfefa-b993-4b79-a426-871c3bf236a5",
                "identity": {
                  "externalID": "gold-annual"
                },
                "azureRegions": [
                    "azureGlobal"
                  ],
                "alias": "Gold - Annual payment",
                "product": "product/12345678-abcd-efgh-1234-12345678901",
            }

API Methods

There are four management APIs that can be used to perform different actions, such as querying existing resources, making configuration updates, and checking the status of a request.

Note

All requests require you to set the schema version ($version query parameter) you desire as part of the response.

API type Description HTTP method and path
Query Retrieves existing resources by:
-Method 1: "resource-tree" resource type
-Method 2: the durable-ID
-Method 3: query string parameters
-Method 1: GET resource-tree/<product-durableID>
-Method 2: GET <resource-durableID>
-Method 3: GET <resourceType>?<query parameters>
Configure submit Submits requests to create or update one or more resources. Upon successful processing, a jobID is returned, which can be used to retrieve the status of the request. This API type can be used to update the draft state and publish changes, sync private audiences, and modify the resource lifecycle state. POST configure
Configure status Retrieves the status of a pending request via the jobID. GET configure/<jobID>/status
Configure status details Retrieves a detailed summary of a completed request, including the updated resources, via the jobID. GET configure/<jobID>
Cancel Configure Cancels the specified Configure job. POST configure/<jobID>/cancel

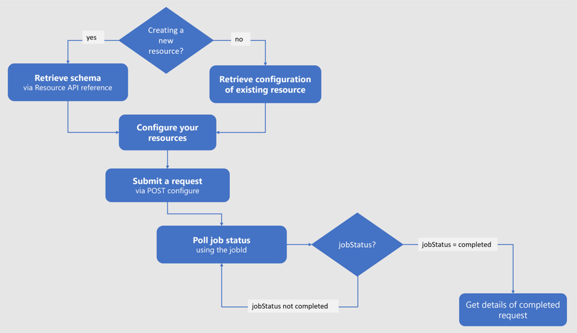
A typical workflow

To update an existing resource, a typical workflow would be to:

  1. Retrieve an existing resource configuration (API type: Query via resource-tree)*
  2. Make any necessary updates and then submit a configuration request (API type: Configure submit)
  3. Check the status of the request (API type: Configure status and Configure status details)

* This same workflow can be applied when creating new resources, but instead of retrieving resources (Step 1), use the Resource API reference table to ensure that you're using the current schema for the resource type that you're creating.

To summarize, this image shows the typical calling pattern used to submit a configuration request, regardless of whether you're creating a new or modifying an existing resource.

Screenshot illustrating the typical calling pattern used to submit a configuration request.

Note

Be sure to review any other prerequisites specific to the offer type you're managing by referring to the API guidance per offer type section.

Retrieve existing resource configurations

Before updating existing resources, it's important to first retrieve them to ensure that you have their latest configuration. There are several ways to retrieve resources via a GET call. See Method 1 to retrieve all resources within a specific product in a single API call.

Method 1: Resource-tree

Schema: https://``schema.mp.microsoft.com``/schema/resource-tree/2022-03-01-preview2

GET resource-tree/<product-durableID>?$version=<schema-version>

You can retrieve all resource configurations within a specific product by using the "resource-tree" resource type along with the product's durable ID.

The latest schema version available can be different for each resource. When performing a resource-tree request, the schema version specified dictates which version is returned for each resource in the product. The version specified serves as a "max" version limit in that it returns the latest schema version available for all resources of equal or lower version. For example, if the latest plan listing version available is "2022-03-01-preview3," the response surfaces this version if you were to specify "2022-03-01-preview5" in the resource-tree GET request. However, if requesting "2022-03-01-preview2" as the resource-tree version, this returns the "2022-03-01-preview2" plan listing resource even though the latest version available is "2022-03-01-preview3." It's recommended to use the latest available version of each resource to ensure you're using updated schema with newly supported features.

Note

If you don't know the product's durable ID, you can use the product's external ID to retrieve the product resource by running GET product?externalID=<product-externalID>&$version=<product-schema-version>. This request uses a query string parameter, which is detailed in method 3. The response includes the product's durable ID, which you can use for future requests.

By default, when you run a GET call using the "resource-tree," you get back the draft version of your resources. However, by passing the "targetType" query parameter, you can specify the desired target to retrieve the "preview" or "live" data. In the following example, the GET call returns the configuration of the preview environment for all resources under the product "12345678-abcd-efgh-1234-12345678901."

Sample GET call:

GET https://graph.microsoft.com/rp/product-ingestion/resource-tree/product/12345678-abcd-efgh-1234-12345678901?targetType="preview"&$version=2022-03-01-preview5

Sample response:

        {
          "$schema": "https://schema.mp.microsoft.com/schema/resource-tree/2022-03-01-preview2",
          "root": "product/12345678-abcd-efgh-1234-12345678901",
          "target": {
            "targetType": "preview"
          },
          "resources": [
          { 
            "$schema": "https://schema.mp.microsoft.com/schema/product/2022-03-01-preview3",
            "id": "product/12345678-abcd-efgh-1234-12345678901",
            "identity": {
              "externalID": "ds-contoso-image-resize-demo"
            },
            "type": "softwareAsAService",
            "alias": "Contoso Image Resizing Service"
          },
          { 
            "$schema": "https://schema.mp.microsoft.com/schema/property/2022-03-01-preview3",
            "id": "property/12345678-abcd-efgh-1234-12345678901/public/main",
            "product": "product/12345678-abcd-efgh-1234-12345678901",
            "kind": "azureSaaS",
            "termsConditions": "false",
            "categories": {
          "developer-tools-saas": [
            "devService"
          ]
            }
          },
          {
            "$schema": "https://schema.mp.microsoft.com/schema/plan/2022-03-01-preview2",
            "id": "plan/12345678-abcd-efgh-1234-12345678901/4e0bfefa-b993-4b79-a426-871c3bf236a5",
            "product": "product/071b135e-9faf-4ff7-b113-a3f25bb0f468",
          ...
          }, 
              // The response would include all existing resources within this product.
          {
              ...
          }]
        }

Method 2: Durable ID

GET <resource-durableID>?$version=<schema-version>

Retrieve a specific resource by using its durable ID. Once a resource is created, the durable ID always remains the same and can be used to retrieve the latest draft changes of that resource by calling the GET method. For example, the following request returns the draft configuration of this specific product using the "2022-03-01-preview3" schema version.

GET product/12345678-abcd-efgh-1234-12345678901?$version=2022-03-01-preview3

Important

This method is only used for retrieving the draft configuration. If you would like to retrieve preview or live data, use the "resource-tree" method, as detailed earlier.

To find the durable ID for your resources, you can either:

Remember, the "ID" property is the durable-ID for the respective resource.

Method 3: Query string parameters

GET <resourceType>?<query parameters>&$version=<schema-version>

This method is used to query certain resource types associated with a specific account. For example, you can retrieve all your products of a specific product type with a single GET call. Query string parameters are used to query details pertaining to your products, plans, or submissions.

This table shows the supported query parameters for each of the supported resource types. Not all resource types support each of the query parameters. Reference this table for the full list of currently supported query strings.

Resource type Parameters Query string examples
plan product*
externalID
$maxpagesize
continuationToken$version*
GET plan?product=<product-durableID>&$version=<schema-version>
GET plan?product=<product-durableID>&externalID=<plan-externalID>&$version=<schema-version>
GET plan?product=<product-durableID>&$maxpagesize=<#>&$version=<schema-version>
GET plan?product=<product-durableID>&continuationToken=<token>&$version=<schema-version>
product externalID
type
$maxpagesize
continuationToken$version*
GET product?externalID=<product-externalID>&$version=<schema-version>
GET product?type=<product-type>&$version=<schema-version>
GET product?$maxpagesize=<#>&$version=<schema-version>
GET product?continuationToken=<token>&$version=<schema-version>
submission targetType
$maxpagesize
continuationToken$version*
GET submission/<product-durableID>?targetType=<environment>&$version=<schema-version>
GET submission/<product-id>?$maxpagesize=<#>&continuationToken=<token>&$version=<schema-version>
resource-tree targetType$version* GET resource-tree/<product-durableID>?targetType=<environment>&$version=<schema-version>

* The product and $version parameters are always required.

Functionality of each of the supported query parameters:

  • product – When passing the "product" parameter in context of the "plan" resource type, it returns all plans within that specific product.
  • externalID – When passing the "externalID" parameter in the context of a product or plan, it returns the configuration of that respective product or plan. Unlike the "resource-tree" method, this query string parameter only returns the details of that resource, not all resources within it.
  • type – When passing the "type" parameter in context of the "product" resource type, it returns all products of that type associated to your account. For example, by specifying "type=softwareAsAService", all of your SaaS products are returned.
  • targetType – This returns the data of a specific environment in the context of the resource type that is used. The supported "targetType" values are "draft," "preview," or "live."
  • $maxpagesize – By specifying the maximum page size, in the form of a positive whole number, this parameter is used to limit the results of your search when querying your previous submissions.
  • continuationToken – This parameter can be used with the "$maxpagesize" parameter to query another set of results available in your search. The "continuationToken" value is provided in the response of the previous page.
  • $version – This is a required parameter for all calls, it specifies what schema version you want for the response from the request you made. The latest schema version available can be different for each resource and the version specified serves as a "max" version limit. The system returns either the exact schema version if available or the closest version that is older than the requested version. This can help maintain your code working even if there are newer schema changes, but in order to utilize the latest features, it's recommended to use the latest available version of each schema.

Querying your submissions

You can retrieve your existing product submissions by doing GET submission/<product-durableID>. By default, you get back all your active submissions including the draft reference, but you can additionally query a specific environment using the "targetType" query parameter: (GET submission/<product-durableID>?targetType=<environment>&$version=<version>).

Important

Once a "Preview" submission is pushed to "Live," it replaces the previous "Live" submission. When this happens, the data now represents both "Preview" and "Live" environments until a new submission is published to "Preview."

Sample request:

GET https://graph.microsoft.com/rp/product-ingestion/submission/12345678-abcd-efgh-1234-12345678901?$version=2022-03-01-preview2

Sample response:

This example shows a GET request for the active submissions associated to product ID "12345678-abcd-efgh-1234-12345678901." The active "Live" submission (submission/12345678-abcd-efgh-1234-12345678901/1152921515689847470) was published to preview first and then later to live. When this submission was pushed to live on January 25, 2022, it represented both preview and live until a new preview submission (submission/12345678-abcd-efgh-1234-12345678901/1152921515689848683) was created on February 4, 2022.

            {
              "value": [
                {
                  "$schema": "https://schema.mp.microsoft.com/schema/submission/2022-03-01-preview2",
                  "id": "submission/12345678-abcd-efgh-1234-12345688901/0",
                  "product": "product/12345678-abcd-efgh-1234-12345678901",
                  "target": {
                    "targetType": "draft"
                  }
                },
                {
                  "$schema": "https://schema.mp.microsoft.com/schema/submission/2022-03-01-preview2",
                  "id": "submission/12345678-abcd-efgh-1234-12345678901/1152921515689847470",
                  "product": "product/12345678-abcd-efgh-1234-12345678901",
                  "target": {
                    "targetType": "live"
                  },
                  "status": "completed",
                  "result": "succeeded",
                  "created": "2022-01-25T07:13:06.4408032Z"
                },
                {
                  "$schema": "https://schema.mp.microsoft.com/schema/submission/2022-03-01-preview2",
                  "id": "submission/12345678-abcd-efgh-1234-12345678901/1152921515689848683",
                  "product": "product/12345678-abcd-efgh-1234-12345678901",
                  "target": {
                    "targetType": "preview"
                  },
                  "status": "completed",
                  "result": "succeeded",
                  "created": "2022-02-04T20:07:22.4220588Z"
                }
              ]
            }

Create new products and resources

You can create new resources, including new products, as part of a single configuration request. By using the Resource API reference table, you can retrieve the schema for the resource type you want to create. This ensures that you're using the latest schema and therefore configuring all necessary properties to create the resource.

If you're creating a new product, requirements vary by product type. Therefore, you need to provide different resources. You can reference the corresponding Microsoft Marketplace documentation for the respective product type to ensure that you're configuring the basic requirements in your request. Alternatively, you can make a configuration request using just the product resource. After creating the product, then call the configure status details API to retrieve the created product resource and find its durable ID to call the resource-tree Query API. The response returns the applicable supported resources for the product type you created.

Similarly, to create a new resource within an existing product, you also need to retrieve the latest schema of that specific resource type. Ensure that you provide the dependent resources as part of the configuration request by reviewing the resource dependencies.

After constructing your resources using the schemas, learn how to make a configuration request.

Modify existing products and resources

You can submit updates by using the configure payload. This payload consists of one or more resource types and the "$schema" property indicates the resource type being referenced.

Tip

We recommend that you first retrieve existing resources before publishing updates to ensure that you're using the latest configuration.

After modifying your resources, learn how to make a configuration request.

Configuration requests

You can edit and publish in the same payload. To submit a configuration request, use the HTTP POST method of the configure API. The configure payload consists of an array of resources that indicate the desired changes. All edits affect only the draft version until you explicitly submit a submission resource to publish your draft changes. When publishing to preview or live, include the submission resource and specify the target environment. Before submitting a request, you need to know how to reference resources and understand their dependencies.

Schema:<https://schema.mp.microsoft.com/schema/configure/2022-03-01-preview2>

Upon submitting your configuration request, you get back a configure-status object with the jobID that you can use to track the progress and results of your request.

Schema: <https://``schema.mp.microsoft.com``/schema/configure-status/2022-03-01-preview2>

Resource references and dependencies

References

To reference an existing resource in a configure request, provide the resource's "$schema" type along with the resource's durable ID. For products and plans, you can also reference these resources via their external ID.

The durable ID can be found in the "ID" property, for example if this is the product resource we want to reference in another resource:

            { 
                "$schema": "https://schema.mp.microsoft.com/schema/product/2022-03-01-preview3",
                "id": "product/12345678-abcd-efgh-1234-12345678901",
                "identity": {
                  "externalID": "ds-contoso-image-resize-demo"
                },
                "type": "softwareAsAService",
                "alias": "Contoso Image Resizing Service"
            }

The durable ID would be "product/071b135e-9faf-4ff7-b113-a3f25bb0f468."

The durable ID can then be used in the listing resource following example by setting it in the "product" resource schema property like this:

            {
                "$schema": "https://schema.mp.microsoft.com/schema/listing/2022-03-01-preview5", 
                "product": "product/071b135e-9faf-4ff7-b113-a3f25bb0f468", // product durable ID
                  ...
              }

The external ID of product and plan resources is defined within the "identity" property.

            {
                "$schema": "https://schema.mp.microsoft.com/schema/plan/2022-03-01-preview2", 
                "alias": "Gold - Annual payment",
                "identity": {"externalID": "gold-annual"},
                "product": "product/071b135e-9faf-4ff7-b113-a3f25bb0f468",
                  ...
              }

The plan external ID "gold-annual" can then be referenced by other subsequent resources in the following format:

              {
                "$schema": "https://schema.mp.microsoft.com/schema/plan-listing/2022-03-01-preview5", 
                "product": "product/071b135e-9faf-4ff7-b113-a3f25bb0f468"}
                "plan": {"externalID": "gold-annual"}
                  ...
              }

Sample request:

In this example, the configure payload is used to create a new SaaS product with an external ID of "ds-contoso-image-resize-demo." Upon creation of this product, you can later reference this product using its durable ID or external ID.

POST https://graph.microsoft.com/rp/product-ingestion/configure?$version=2022-03-01-preview2

            {
              "$schema": "https://schema.mp.microsoft.com/schema/configure/2022-03-01-preview2"
              "resources": [
                { 
                "$schema": "https://schema.mp.microsoft.com/schema/product/2022-03-01-preview3",
                "identity": {
                  "externalID": "ds-contoso-image-resize-demo"
                },
                "type": "softwareAsAService",
                "alias": " Contoso Image Resizing Service"
              }
              ]
            }

Sample response:

            {
  "$schema": "https://schema.mp.microsoft.com/schema/configure-status/2022-03-01-preview2",
  "jobID": "071b135e-9faf-4ff7-b113-a3f25bb0f468",
  "jobStatus": "running",
  "jobResult": "pending",
  "jobStart": "2022-08-18T16:35:56.5917185Z",
  "jobEnd": "0001-01-01T00:00:00",
  "errors": []
}

You can then use the jobID via the Configure Status API to check the status of your request.

Dependencies

Certain resources have dependencies on the creation of another resource as a prerequisite. In this circumstance, we're using the "resourceName" property within the same payload to denote the dependency of the product resource in the plan resource as we're creating both in the same request.

The "resourceName" is only used to identify each resource as part of the configure request you're doing. The value isn't part of the resources' data, it isn't stored, nor is it exposed to customers. Additionally if there are any errors as part of the configure request, the "resourceName" is used to call out the resource to which the error belongs.

Sample request:

In this example, the product must be created prior to the plan and therefore, the "resourceName" property is used. The product being created, "myNewProduct," is the value used for "resourceName" and referenced within the dependent plan resource.

POST https://graph.microsoft.com/rp/product-ingestion/configure?$version=2022-03-01-preview2

            {
              "$schema": "https://schema.mp.microsoft.com/schema/configure/2022-03-01-preview2"
              "resources": [
              {
                "$schema": "https://schema.mp.microsoft.com/schema/product/2022-03-01-preview3", 
                "resourceName": "myNewProduct", 
                "alias": "Contoso Image Resizing Service",
                ...
              }, 
              {
                "$schema": "https://schema.mp.microsoft.com/schema/plan/2022-03-01-preview2", 
                "alias": " Gold - Annual payment",
                "product": {"resourceName": "myNewProduct"}
                  ...
              }, 
              }]
            }

Submission resource

If publishing to "preview" or "live," include the submission resource in your request, which contains:

  • The "product" property, denoting the product being updated as referenced by either its durable ID or external ID
  • The "targetType" property, denoting the target environment

When publishing to live specifically, the "ID" of the preview submission you're looking to publish:

              {
                "$schema": "https://schema.mp.microsoft.com/schema/submission/2022-03-01-preview2",
                "id": "submission/12345678-abcd-efgh-1234-12345678901/11521167929065",    
                "product": "product/12345678-abcd-efgh-1234-12345678901", 
                "target": { "targetType": "live" }
              }

Note

If you don't include the submission resource, the changes are only made to the draft state.

Publishing to preview

Microsoft Marketplace product types support a preview environment, and each update must be first published to preview before going live. You can't publish directly to live.

Important

The exception to this is when making changes to the private audience of your plans. When syncing updates to the private audience specifically, these changes propagate to both preview and live at the same time.

There are two ways you can publish your resources to the preview environment. If any changes need to be made to the preview submission, do another GET request, make the necessary changes, and push the changes again. You don't need to first go live with your initial changes.

Method 1: Publish all draft resources

If you want to publish every draft change you made, you can send a configure request with a submission resource that sets the preview environment as the "targetType." As shown in the following example, you don't need to explicitly provide every resource that requires an update as this method publishes all changes to the target environment, which in this case is preview. You only need to provide the configure API endpoint and the submission resource.

Sample request:

POST https://graph.microsoft.com/rp/product-ingestion/configure?$version=2022-03-01-preview2

            {
              "$schema": "https://schema.mp.microsoft.com/schema/configure/2022-03-01-preview2"
              "resources": [
              {
            // Below is the submission resource to publish to preview
                "$schema": "https://schema.mp.microsoft.com/schema/submission/2022-03-01-preview2",
                "product": "product/12345678-abcd-efgh-1234-12345678901", // This is the product durable ID
                "target": { "targetType": "preview" }
              }
              ]
            }

Method 2: Publish specific draft resources (also known as modular publish)

Alternatively, if you aren't prepared to publish all draft changes across various resources, just provide the resources you want to publish along with the submission resource to trigger a modular publish. You can also use this approach to make changes to resources and publish them at the same time instead of as part of a bulk update, as is done through Method 1. For a modular publish, all resources are required except for the product level details (for example, listing, availability, packages, reseller) as applicable to your product type.

Sample request:

In this example, resources in the product are explicitly provided as part of the modular publish followed by the submission resource.

POST https://graph.microsoft.com/rp/product-ingestion/configure?$version=2022-03-01-preview2

            {
              "$schema": "https://schema.mp.microsoft.com/schema/configure/2022-03-01-preview2"
              "resources": [
              {
                "$schema": "https://schema.mp.microsoft.com/schema/product/2022-03-01-preview2", 
                "id": "product/12345678-abcd-efgh-1234-12345678901",
                ...
              },
              {
                "$schema": "https://schema.mp.microsoft.com/schema/plan/2022-03-01-preview2", 
                  ...
              }, 
              // additional resources
              {
                  ...
              },
              // Below is the submission resource to publish to preview
              {
                "$schema": "https://schema.mp.microsoft.com/schema/submission/2022-03-01-preview2",
                "product": "product/12345678-abcd-efgh-1234-12345678901", // This is the product durable ID
                "target": { "targetType": "preview" }
              }
              ]
            }

Publishing to live

Once your changes in preview are tested and verified, you can push your changes to live by sending a configure request with the "ID" of your preview submission and the "targetType" set to "live." To find the "ID" of your preview submission to incorporate within your configure request, see Querying your submissions.

Important

Unlike when publishing to preview, there's no option to perform a modular publish when publishing to live. Therefore, it's important to ensure that you've verified your preview submission before going live with your changes.

Sample request:

POST https://graph.microsoft.com/rp/product-ingestion/configure?$version=2022-03-01-preview2

            {
              "$schema": "https://schema.mp.microsoft.com/schema/configure/2022-03-01-preview2"
              "resources": [
              // Below is the submission resource, including the preview submission id, to publish to live.
              {
                "$schema": "https://schema.mp.microsoft.com/schema/submission/2022-03-01-preview2",
                "id": "submission/12345678-abcd-efgh-1234-12345678901/11521167929065",    
                "product": "product/12345678-abcd-efgh-1234-12345678901", // This is the product durable ID
                "target": { "targetType": "live" }
              }
              ]
            }

Check the status of a request

Regardless of the resources included in your configure request or the changes you're making, you'll get a configure-status object back in the response shortly after submitting a request once it's successfully processed. The "jobID" is important as it can later be used to check the status of the request.

Schema: <https://``schema.mp.microsoft.com``/schema/configure-status/2022-03-01-preview2>

Sample response to a submitted request:

            {
                "$schema": "https://schema.mp.microsoft.com/schema/configure-status/2022-03-01-preview2",
                "jobID": "d4261631-c583-4949-a612-5150882632e9",
                "jobStatus": "notStarted",
                "jobResult": "pending",
                "jobStart": "2022-03-01T13:32:43.123456Z",
                "jobEnd": "0001-01-01T00:00:00",
                "errors": []
            }

Status of a pending request

You can retrieve the status until the job finishes using the following call and inputting the "jobID" of the request. The object might also contain a list of errors if there were any issues with your request.

GET https://graph.microsoft.com/rp/product-ingestion/configure/<jobID>/status?$version=2022-03-01-preview2

Keep in mind that the time to complete might vary depending on the complexity of your request,

Summary of a completed request

Once a configure request job is complete, either successfully or with a failure, you can get the list of resources created or updated using the "jobID."

Note

If you make this call before the job is completed, it fails. Additionally it only returns the resources which were completed successfully, or in the case of a cancellation only the ones completed before the cancellation.

Schema: <https://``schema.mp.microsoft.com``/schema/configure-detail/2022-03-01-preview2>

GET https://graph.microsoft.com/rp/product-ingestion/configure/<jobID>?$version=2022-03-01-preview2

Sample request:

In the following example, a GET request is used to retrieve the summary details of the configure request used in the earlier example that created a new SaaS product. The response is the configure-detail object with the resources array containing the product resource that was created along with its durable ID.

GET https://graph.microsoft.com/rp/product-ingestion/configure/071b135e-9faf-4ff7-b113-a3f25bb0f468?$version=2022-03-01-preview2

Sample response:

            {
"$schema": "https://schema.mp.microsoft.com/schema/configure-detail/2022-03-01-preview2",
"resources": [
{ 
                "$schema": "https://schema.mp.microsoft.com/schema/product/2022-03-01-preview2",
                "id": "product/12345678-abcd-efgh-1234-12345678901",
                "identity": {
                  "externalID": "ds-contoso-image-resize-demo "
                },
                "type": "softwareAsAService",
                "alias": "Contoso Image Resizing Service"
              }
]
}             

Cancel a configuration request

Before a job is completed, you can attempt to cancel it if needed. For long running requests, like publishing to "preview" or "live," the cancel request might be rejected if the job is far enough along in being fully processed.

In order to cancel a job, make a POST call to the cancel endpoint and provide the job ID of the request you want to cancel.

POST https://graph.microsoft.com/rp/product-ingestion/configure<jobID>/cancel?$version=2022-03-01-preview2

Sample request:

POST <https://graph.microsoft.com/rp/product-ingestion/configure/d4261631-c583-4949-a612-5150882632e9/cancel?$version=2022-03-01-preview2>

Sample response of a successful cancellation request:

            {
                "$schema": "https://schema.mp.microsoft.com/schema/configure-status/2022-03-01-preview2",
                "jobID": "d4261631-c583-4949-a612-5150882632e9",
                "jobStatus": "completed",
                "jobResult": "cancelled",
                "jobStart": "2022-03-01-T13:32:43.123456Z",
                "jobEnd": "2022-03-01T17:34:21.5225132Z",
                "errors": []
            }

Sample response in case cancellation isn't allowed: HTTP Status code: 400

Content:

            {
              "error": {
                "code": "badRequest",
                "message": "Cannot cancel job, job has already completed.",
                "details": []
              }
}

Important

Keep in mind the cancellation only applies to resources that have not yet been processed. Some resources might have already completed processing and reflect the latest configuration updates, despite cancellation of the request.

You can fetch the summary of the configure request after cancellation to verify which resources (if any) had already been processed prior to the cancellation.

Sync private audiences

For a live product, updates to private audiences in the draft, preview, and live environments can be performed at the same time without requiring a publish. You can sync the private audience using the "price-and-availability-update-private-audiences" resource by specifying which audiences you want to add or remove from a specific plan. This syncs the draft, preview, and live environments to have the same private audience values. You don't need to provide the submission resource when syncing the private audience.

To edit the draft audiences, use the "price-and-availability-plan" resource and the "privateAudiences" property. This needs to go through the regular publish flow for the values to be set in preview and live.

Important

The supported audience types are "subscription," "ea," "msdn" and "tenant" but support for these varies by product type. If your product supports more than one type of identifier to configure the private audience (for example, both tenant IDs and subscription IDs), you must perform a full publish if providing a new identifier type for the first time. You can't sync the private audience in this case.

Sample request to sync the private audience configuration:

POST https://graph.microsoft.com/rp/product-ingestion/configure?$version=2022-03-01-preview2

        {
          "$schema": "https://schema.mp.microsoft.com/schema/configure/2022-03-01-preview2"
          "resources": [
          {
            "$schema": "https://schema.mp.microsoft.com/schema/price-and-availability-update-private-audiences/2022-03-01-preview2",
            "product": "product/12345678-abcd-efgh-1234-12345678901", // product durable ID
            "plan": "plan/12345678-abcd-efgh-1234-12345678901/7e70b11f-809e-4c45-ae2f-1fb3ceaca33b", //plan durable ID 
            "privateAudiences":
            {
              "add ":
              [
                  {
            "type": "tenant",
                    "id": "4c2bdcdc-f10e-468d-8a2a-0832e089215b",
                    "label": "test 1"
                  }
              ],
              "remove ":
              [
                {
            "type": "subscription",
                    "id": "412c45bf-c99a-4e96-b683-77b0aa2dd09e",
                    "label": "test 2"
                }
              ]
            }
          }
          ]
        }

Configure lead management

Connect your customer relationship management (CRM) system with your Microsoft Marketplace product so you can receive customer contact information when a customer expresses interest or deploys your product. You can modify this connection at any time during or after product creation. To learn more, see Get customer leads.

Sample request to configure lead management:

POST https://graph.microsoft.com/rp/product-ingestion/configure?$version=2022-03-01-preview2

        {
          "$schema": "https://schema.mp.microsoft.com/schema/configure/2022-03-01-preview2"
          "resources": [
            {
            "$schema": "https://schema.mp.microsoft.com/schema/customer-leads/2022-03-01-preview3",
            "id": "customer-leads/a0c6484f-b4fb-4129-ac6b-35f2b5628089",
            "product": "product/a0c6484f-b4fb-4129-ac6b-35f2b5628089",
            "leadDestination": "httpsEndpoint",
            "httpsEndpointLeadConfiguration": {
              "httpsEndpointUrl": "https://www.your-crm.com/triggers/invoke"
            }
          }  
          ]
        }

Resource lifecycle states

There are different actions you can take that map to a resource's lifecycle state. Not all resources have a lifecycle state and not all lifecycle states are supported by all resources. To discover if a resource has a lifecycle state and which values are supported, you can check the resource schema for the existence of the property "lifecycleState." Various supported lifecycle states are detailed later.

Deleted

You can delete specific resources by updating the "lifecycleState" property to "deleted." You can only delete draft resources that haven't been published before. This action can't be undone.

Sample request:

In the following example, the "basic" draft plan is deleted.

POST https://graph.microsoft.com/rp/product-ingestion/configure?$version=2022-03-01-preview2

        {
          "$schema": "https://schema.mp.microsoft.com/schema/configure/2022-03-01-preview2"
          "resources": [
            {
            "$schema": "https://schema.mp.microsoft.com/schema/plan/2022-03-01-preview2",
            "id": "plan/9f8af57f-ab07-461b-8404-50e10e5e80fb/7e70b11f-809e-4c45-ae2f-1fb3ceaca33b",
            "product": "product/9f8af57f-ab07-461b-8404-50e10e5e80fb",
            "identity": { "externalID": "basic" },
            "alias": "basic plan"
            "lifecycleState": "deleted"
            }
          ]
        }

Deprecated

Deprecation removes the resource from Microsoft Marketplace. To deprecate, set the "lifecycleState" property to "deprecated" on the resources that support it. There are various levels of deprecation. All product types support deprecating the entire product and individual plans within it. To later restore a deprecated resource, refer to the "generallyAvailable" lifecycle state.

Sample request of a product deprecation:

In the following example, the live submission of the product is set to deprecate. Once this change is applied, it's automatically published to live to take effect.

POST https://graph.microsoft.com/rp/product-ingestion/configure?$version=2022-03-01-preview2

            {
              "$schema": "https://schema.mp.microsoft.com/schema/configure/2022-03-01-preview2"
              "resources": [
                {
                "$schema": "https://schema.mp.microsoft.com/schema/submission/2022-03-01-preview2 ",
                "id": "submission/9f8af57f-ab07-461b-8404-50e10e5e80fb/1152921515689848683",
                "product": "product/9f8af57f-ab07-461b-8404-50e10e5e80fb",
                "target": {
                    "targetType": "live"
                  },
                "lifecycleState": "deprecated"
                }
              ]
            }

When deprecating plans, the "lifecycleState" property must be changed to "deprecated" and the changes must then be published to "preview" then "live" for the deprecation to take effect. This is different from a product level deprecation in which the deprecation is automatically configured in the live environment.

Sample request of a plan deprecation:

In the following example, a plan within a SaaS product is set to deprecate. Remember that to apply this change, you can later publish using the submission resource.

POST https://graph.microsoft.com/rp/product-ingestion/configure?$version=2022-03-01-preview2

            {
              "$schema": "https://schema.mp.microsoft.com/schema/configure/2022-03-01-preview2"
              "resources": [
                {
                "$schema": "https://schema.mp.microsoft.com/schema/plan/2022-03-01-preview2 ",
                "id": "plan/9f8af57f-ab07-461b-8404-50e10e5e80fb/7e70b11f-809e-4c45-ae2f-1fb3ceaca33b",
                "product": "product/9f8af57f-ab07-461b-8404-50e10e5e80fb",
                "identity": { "externalID": "basic" },
                "alias": "basic plan"
                "lifecycleState": "deprecated"
                }
              ]
            }

There are other forms of deprecation that vary depending on the product type. Learn more about deprecation of SaaS, virtual machines, and containers.

Generally available

generallyAvailable is the default lifecycle state for all resources. Once a resource is deprecated, you can restore it by changing the "lifecycleState" property back to "generallyAvailable." To restore a deprecated product, you must publish the product to preview then live. You can find examples for SaaS, VMs, and containers in their respective articles.

Sample request of a plan restoration:

In the following example, a plan is intended to be restored. To apply this change, you later need to publish all the way to live using the submission resource.

POST https://graph.microsoft.com/rp/product-ingestion/configure?$version=2022-03-01-preview2

            {
              "$schema": "https://schema.mp.microsoft.com/schema/configure/2022-03-01-preview2"
              "resources": [
                {
                "$schema": "https://schema.mp.microsoft.com/schema/plan/2022-03-01-preview2",
                "id": "plan/9f8af57f-ab07-461b-8404-50e10e5e80fb/7e70b11f-809e-4c45-ae2f-1fb3ceaca33b",
                "product": "product/9f8af57f-ab07-461b-8404-50e10e5e80fb",
                "identity": { "externalID": "basic" },
                "alias": "basic plan"
                "lifecycleState": "generallyAvailable"
                }
              ]
            }     

Resource API reference

The following schema versions are applicable for preview only and changes once the API becomes generally available.

Note

You can view the existing available resources and their versions here: resources-index

Resource type Description Schema
commercial-marketplace-setup Describes the transactable configuration of products in Microsoft Marketplace. https://schema.mp.microsoft.com/schema/commercial-marketplace-setup/2022-03-01-preview2
customer-leads Allows connecting to a CRM system to receive customer leads. https://schema.mp.microsoft.com/schema/customer-leads/2022-03-01-preview3
listing This includes the descriptions of your product, which are displayed in Microsoft Marketplace storefronts. https://schema.mp.microsoft.com/schema/listing/2022-03-01-preview5
listing-asset Screenshots and your marketing assets linked to the listing resource. https://schema.mp.microsoft.com/schema/listing-asset/2022-03-01-preview5
listing-trailer Video assets linked to the listing resource. https://schema.mp.microsoft.com/schema/listing-trailer/2022-03-01-preview5
microsoft365-integration Microsoft 365 enablement and type selection. https://schema.mp.microsoft.com/schema/microsoft365-integration/2022-03-01-preview2
plan To create plans, which is then referenced by the plan level resources you configure, like plan-listing. https://schema.mp.microsoft.com/schema/plan/2022-03-01-preview2
plan-listing Define the plan name and description as you want them to appear in Microsoft Marketplace. https://schema.mp.microsoft.com/schema/plan-listing/2022-03-01-preview5
price-and-availability-custom-meter Define the custom-meters shared across your plans. https://schema.mp.microsoft.com/schema/price-and-availability-custom-meter/2022-03-01-preview3
price-and-availability-offer Define a limited audience who can review your product before you publish it live. https://schema.mp.microsoft.com/schema/price-and-availability-offer/2022-03-01-preview3
price-and-availability-plan Configure the markets this plan is available in, the desired monetization model, price, and billing terms. https://schema.mp.microsoft.com/schema/price-and-availability-plan/2022-03-01-preview4
price-and-availability-update-private-audiences Updates to private audiences in the draft, preview, and live environments can be performed at the same time without requiring a publish. https://schema.mp.microsoft.com/schema/price-and-availability-update-private-audiences/2022-03-01-preview3
private-and-availability-private-offer-plan Used to configure the absolute pricing details of a product/plan pricing used within a private offer https://schema.mp.microsoft.com/schema/price-and-availability-private-offer-plan/2022-07-01
private-offer Defines the name and type of private offer, with the offer terms and details, along with the products/plan included and their pricings https://schema.mp.microsoft.com/schema/private-offer/2022-07-01
product This is the main resource, defines the name and type of the product, all resources reference this. https://schema.mp.microsoft.com/schema/product/2022-03-01-preview3
property Define the categories and industries applicable to your offer, your app version, and legal contracts. https://schema.mp.microsoft.com/schema/property/2022-03-01-preview5
reseller Configure the partners in the Cloud Solution Providers (CSP) program you want to make your product available to. https://schema.mp.microsoft.com/schema/reseller/2022-03-01-preview2
resource-tree Describes the product a list of resources for that product in the current state for the target environment specified. https://schema.mp.microsoft.com/schema/resource-tree/2022-03-01-preview2
software-as-a-service-technical-configuration Technical details that help Microsoft Marketplace connect to your solution. https://schema.mp.microsoft.com/schema/software-as-a-service-technical-configuration/2022-03-01-preview3
submission Can be used to trigger different actions on your product and indicate the publish state of your product indifferent environments (draft, preview, and live). https://schema.mp.microsoft.com/schema/submission/2022-03-01-preview2
virtual-machine-plan-technical-configuration Technical details describing the virtual machine and the image ___location. https://schema.mp.microsoft.com/schema/virtual-machine-plan-technical-configuration/2022-03-01-preview3
container-plan-technical-configuration Technical details describing the container image properties. https://schema.mp.microsoft.com/schema/container-plan-technical-configuration/2022-03-01-preview3

API guidance per product type

The Product Ingestion API is made available to other product types in the future. As more product types are supported, more guidance specific to each product type is made available.

Product type Product type-specific resources
Private offers Create and manage private offers via Product Ingestion API
SaaS Create and manage SaaS offers via Product Ingestion API
Virtual machines Create and manage virtual machine offers via Product Ingestion API
Containers Create and manage container offers via Product Ingestion API

API versions and updates

Update What has changed?
11-2023 All schema endpoints have been updated from product-ingestion.azureedge.net to schema.mp.microsoft.com
12-2022 A new schema version 2022-03-01-preview3 of the PC Ingestion API for customer leads is now available that accepts clientID and clientSecret while configuring customer leads and stops capturing the serverID and contact email fields. Switch to the new version and provide the clientID and clientSecret to continue configuring Marketo connector for marketplace offers. New schema URL: https://``schema.mp.microsoft.com``/schema/customer-leads/2022-03-01-preview3
09-2022 Container preview support is released as version 2022-03-01-preview4
08-2022 Software as a service preview support is released as version 2022-03-01-preview3
08-2022 Private offer public release as version 2022-07-01
05-2022 Virtual machine preview support is released as version 2022-03-01-preview2