Nota
L'accesso a questa pagina richiede l'autorizzazione. È possibile provare ad accedere o modificare le directory.
L'accesso a questa pagina richiede l'autorizzazione. È possibile provare a modificare le directory.
I log di rete dei contenitori in Advanced Container Networking Services per il servizio Azure Kubernetes offrono visibilità approfondita sul traffico di rete nei cluster del servizio Azure Kubernetes.
I log acquisisce metadati essenziali, inclusi gli indirizzi IP di origine e di destinazione, i nomi dei pod e dei servizi, le porte, i protocolli e la direzione del traffico per ottenere informazioni dettagliate sul comportamento della rete.
I log di rete dei contenitori acquisiscono il traffico di livello 3 (IP), livello 4 (TCP/UDP) e 7 (HTTP/gRPC/Kafka) per monitorare in modo efficace la connettività, risolvere i problemi, visualizzare la topologia di rete e applicare i criteri di sicurezza.
Scegliere tra due modalità:
- File di log archiviati
- Log su richiesta
File di log archiviati
La modalità log archiviati garantisce la generazione e la raccolta continue dei log nel cluster del servizio Azure Kubernetes quando si abilita Advanced Container Networking Services e si configurano filtri personalizzati. La raccolta di log è disabilitata per impostazione predefinita.
Per abilitare la raccolta di log, definire le risorse personalizzate per specificare i tipi di traffico da monitorare. Ad esempio, namespace, pod, servizi e protocolli. Questa funzionalità rimane attiva fino a quando non viene disabilitata.
La modalità log archiviati supporta la conservazione estesa dei log, ma supporta anche il filtro del traffico. Per ridurre i costi di archiviazione e semplificare l'analisi, è possibile raccogliere e conservare i log rilevanti per l'utente.
Funzionamento della modalità di archiviazione dei log
Advanced Container Networking Services usa la tecnologia eBPF con Cilium per recuperare i log dai nodi nel cluster. Per iniziare a raccogliere i log, definire una o più risorse personalizzate per specificare i tipi di traffico da monitorare.
Le risorse personalizzate offrono un controllo granulare per definire e acquisire il traffico rilevante per l'utente. L'agente Cilium in esecuzione in ogni nodo raccoglie il traffico di rete che corrisponde ai criteri impostati nelle risorse personalizzate. I log vengono archiviati in formato JSON nell'host, fornendo un formato strutturato e accessibile per un ulteriore uso.
In alternativa, se il componente aggiuntivo Monitoraggio di Azure è abilitato, gli agenti per Container insights raccolgono i log dall'host, applicano i limiti di limitazione predefiniti e li inviano a un'area di lavoro Log Analytics. Il sistema aggrega e archivia i log in modo efficiente per offrire visibilità sul traffico di rete per il monitoraggio, la risoluzione dei problemi e l'applicazione della sicurezza.
Per ulteriori informazioni sul throttling e su Container Insights, consultare la documentazione di Container Insights.
Funzionalità chiave della modalità log archiviati
Filtri personalizzabili. È possibile configurare la registrazione definendo risorse personalizzate del tipo RetinaNetworkFlowLog . Usare risorse personalizzate per applicare filtri granulari per spazio dei nomi, pod, servizio, porta, protocollo, verdetto o direzione del traffico (ingresso o uscita). La flessibilità garantisce una raccolta di dati precisa su misura per casi d'uso specifici. Viene registrato solo il traffico pertinente e l'archiviazione è ottimizzata per migliorare le prestazioni, la conformità e la risoluzione dei problemi.
Opzioni di archiviazione dei log. La funzionalità log di rete dei contenitori include due opzioni di archiviazione principali: archiviazione non gestita e archiviazione gestita.
Archiviazione non gestita: Quando viene applicata una risorsa personalizzata per iniziare la raccolta dei log, i log dei flussi di rete vengono archiviati localmente nei nodi host nella posizione di
/var/log/acns/hubblemontaggio fissa. Questo percorso di archiviazione è temporaneo perché il nodo stesso non è una soluzione di archiviazione permanente. Inoltre, quando i file di log raggiungono una dimensione di 50 MB, vengono ruotati automaticamente, quindi i log meno recenti vengono sovrascritti. Questa soluzione di archiviazione è adatta per il monitoraggio in tempo reale, ma non supporta l'archiviazione a lungo termine o la conservazione.Per altre funzionalità di gestione dei log, è possibile integrare servizi di registrazione dei partner come un agente di raccolta OpenTelemetry. Le integrazioni dei partner offrono flessibilità per gestire i log all'esterno dell'ecosistema di Azure e sono utili se è già stata distribuita una piattaforma di gestione dei log specifica.
Archiviazione gestita: Per la conservazione a lungo termine e l'analisi avanzata, è consigliabile configurare il monitoraggio di Azure nel cluster del servizio Azure Kubernetes per raccogliere e archiviare i log in un'area di lavoro Log Analytics. Questa configurazione consente di garantire l'archiviazione dei log sicura e conforme. Offre anche l'accesso a potenti funzionalità come il rilevamento anomalie, l'ottimizzazione delle prestazioni e l'analisi cronologica dei dati. È possibile usare i log cronologici per identificare tendenze, comportamenti di base e risolvere in modo proattivo i problemi ricorrenti.
Ad esempio, è possibile usare il servizio gestito per Prometheus per configurare avvisi in metriche e log per il monitoraggio in tempo reale e per rilevare rapidamente gli outlier.
Si usa la stessa area di lavoro per l'archiviazione log. Configuri lo spazio di archiviazione dei log durante l'onboarding. Sia i piani di tabella Analytics sia i piani di tabella dei log di base sono piani supportati per l'archiviazione di questa funzionalità. Per informazioni più dettagliate sui piani di tabella, vedere Log di Monitoraggio di Azure.
Visualizzazione semplice nei dashboard di Log Analytics e Grafana. I log e i dati presentati nei dashboard di Grafana semplificano le informazioni complesse, facilitano la comprensione dei dati e consentono di prendere decisioni più rapidamente.
Visualizzazione dei log nel portale di Azure
È possibile visualizzare, eseguire query e analizzare i log dei flussi nel portale di Azure nell'area di lavoro Log Analytics per il cluster.
Visualizzazione dei log nei dashboard di Grafana
Accedere ai log di flusso in un'istanza di Grafana gestita di Azure.
Per semplificare l'analisi dei log, vengono forniti due dashboard Grafana preconfigurati:
Vai a Azure>Insights>Containers>Networking>Flow Logs. Questa dashboard mostra quali carichi di lavoro AKS comunicano tra loro, tra cui richieste di rete, risposte, scarti ed errori. Attualmente, come passaggio provvisorio durante l'anteprima, è necessario importare i dashboard di Grafana usando un ID utente per visualizzare il dashboard dei log di flusso nel portale di Azure.
Vai a Azure>Insights>Rete dei contenitori>Networking>Log del flusso (traffico esterno). Questo dashboard mostra quali carichi di lavoro del servizio Azure Kubernetes inviano e ricevono comunicazioni dall'esterno di un cluster del servizio Azure Kubernetes, tra cui richieste di rete, risposte, eliminazioni ed errori.
Per altre informazioni, vedere Configurare Grafana gestito di Azure con Advanced Container Networking Services.
Accedere ai log del flusso nel portale di Azure tramite l'opzione Dashboard con Grafana .
I dashboard del portale di Azure hanno i componenti principali seguenti:
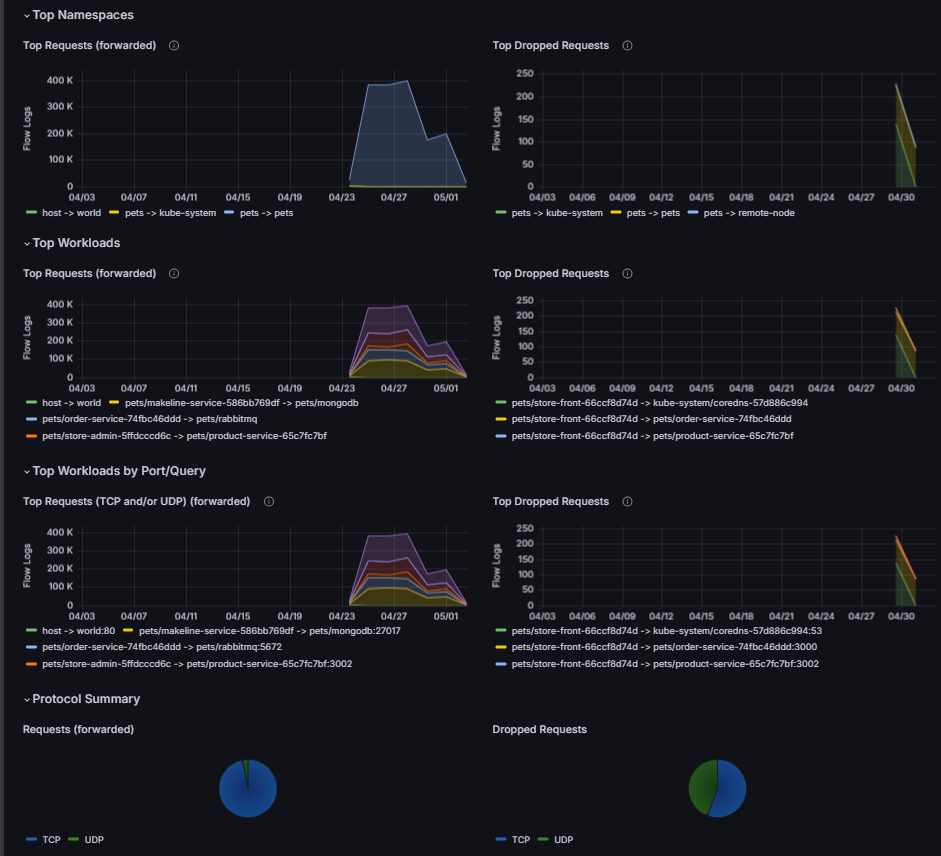
Panoramica completa dell'integrità della rete. Vengono visualizzate le metriche chiave, ad esempio i log di flusso totali, le richieste univoche, le richieste eliminate e le richieste inoltrate per il rilevamento rapido delle anomalie e la risoluzione dei problemi efficiente. Dashboard classifica le statistiche in base al protocollo e al comportamento, incluse le richieste DNS scartate, le risposte HTTP 2xx, i tassi di richiesta e risposta di Layer 4 e i conteggi delle richieste eliminate. Un grafico delle dipendenze del servizio visualizza le interazioni tra applicazioni o cluster, evidenziando il flusso del traffico, i colli di bottiglia e le dipendenze per l'ottimizzazione delle prestazioni.
Log dei flussi e log degli errori per un'analisi rapida. È possibile filtrare i log dei flussi per l'analisi della causa radice. Ad esempio, per problemi dns (Domain Name System), filtrare i log degli errori in base al protocollo DNS.
La separazione delle sezioni dei log dei flussi e dei log degli errori consente di analizzare più rapidamente i problemi. È possibile identificare e risolvere rapidamente gli errori senza analizzare informazioni non correlate per migliorare l'efficienza nei processi di risoluzione dei problemi e debug.
Usare etichette chiare e timestamp per ogni voce di log per individuare più facilmente eventi o errori specifici nel sistema o nei processi.
Principali namespace, carichi di lavoro ed errori DNS. La visualizzazione dei log dei flussi di rete è fondamentale per il monitoraggio e l'analisi delle comunicazioni in un cluster del servizio Azure Kubernetes. Offre informazioni dettagliate su namespace, carichi di lavoro e utilizzo di porte e query. Consente di identificare tendenze, rilevare colli di bottiglia e diagnosticare problemi. Individuare un'attività di rete significativa, visualizzare le richieste di rilascio e valutare la distribuzione del protocollo (ad esempio, TCP e UDP). Questa sezione di panoramica del dashboard supporta l'integrità del cluster, l'ottimizzazione delle risorse e la sicurezza rilevando e visualizzando modelli di traffico insoliti.
Log su richiesta
Advanced Container Networking Services offre l'acquisizione su richiesta dei log dei flussi di rete. Ottenere visibilità in tempo reale senza la configurazione precedente o l'archiviazione permanente usando l'interfaccia della riga di comando di Hubble e l'interfaccia utente di Hubble. Questa modalità per ottenere i log su richiesta è disponibile. Per informazioni su come configurare l'archiviazione dei log su richiesta, vedere Configurare l'interfaccia della riga di comando di Hubble e l'interfaccia utente di Hubble.
Interfaccia della riga di comando di Hubble
L'interfaccia della riga di comando di Hubble offre un modo flessibile e interattivo per eseguire query, filtrare e analizzare i log dei flussi direttamente nel terminale. È possibile eseguire comandi in tempo reale per esaminare i flussi di traffico, visualizzare i metadati dei pacchetti e risolvere i problemi di rete senza uscire dall'ambiente operativo.
Interfaccia utente hubble
L'interfaccia basata sul Web hubble offre una piattaforma intuitiva e visiva per il monitoraggio. Con funzionalità come dashboard del traffico live, riepiloghi dei flussi e log ricercabili, è possibile tenere traccia facilmente delle comunicazioni da servizio a servizio, rilevare anomalie e ottenere informazioni dettagliate sull'attività del cluster.
Gli strumenti nell'interfaccia utente di Hubble offrono visibilità in tempo reale e informazioni interattive per una risoluzione dei problemi più rapida e una migliore gestione della rete.
Vantaggi principali dei log su richiesta
- Risoluzione dei problemi più veloce. Con informazioni dettagliate e interattive sul traffico di rete, è possibile identificare e risolvere i problemi di connettività o prestazioni più rapidamente, riducendo al minimo i tempi di inattività e le interruzioni.
- Efficienza operativa ottimizzata. I log aggregati e archiviati in modo efficiente riducono il sovraccarico di gestione dei dati. Il team può concentrarsi sull'analisi e sul processo decisionale anziché sulla gestione di grandi volumi di dati non elaborati.
- Affidabilità avanzata delle applicazioni. Monitorando la comunicazione da servizio a servizio e rilevando anomalie, è possibile risolvere in modo proattivo potenziali problemi, garantendo un'esperienza di applicazione più fluida e affidabile.
- Processo decisionale migliorato. La visualizzazione dei modelli di rete in Grafana gestito di Azure e l'applicazione delle mappe dei servizi offre informazioni chiare sul comportamento di rete dell'applicazione. Il risultato è una migliore pianificazione e ottimizzazione dell'infrastruttura.
- Risparmio sui costi. L'aggregazione efficiente dei log e gli ambiti di registrazione personalizzabili riducono i costi di archiviazione e inserimento dei dati per una soluzione conveniente per il monitoraggio della rete a lungo termine.
- Conformità e sicurezza semplificate. I log permanenti e completi supportano audit trail, conformità alle normative e identificazione rapida del traffico sospetto. Consentono di mantenere un ambiente sicuro e conforme.
Limitazioni
- I log di rete dei contenitori in modalità log archiviati attualmente funzionano solo con il piano dati Cilium.
- I log dei flussi di livello 7 vengono acquisiti solo quando è abilitato il supporto dei criteri di livello 7. Per altre informazioni, vedere Configurare un criterio di livello 7.
- I flussi DNS e le metriche vengono acquisiti solo quando viene applicato un criterio di rete FQDN (Cilium Fully Qualified Domain). Per altre informazioni, vedere Configurare un criterio FQDN.
- L'onboarding con Terraform non è attualmente supportato.
- Quando Log Analytics non è configurato per l'archiviazione log, i log di rete del contenitore sono limitati a un massimo di 50 MB di spazio di archiviazione. Quando viene raggiunto questo limite, le nuove voci sovrascrivono i log meno recenti.
- Se il piano di tabella è impostato su Log di base, i dashboard predefiniti di Grafana non funzionano.
- Il piano tabella log ausiliario non è supportato.
Tariffazione
Importante
Servizi avanzati di rete per contenitori è un'offerta a pagamento.
Per altre informazioni sui prezzi, vedere Servizi di rete dei contenitori avanzati - Prezzi.
Contenuti correlati
- Informazioni su come configurare i log di rete dei contenitori.
- Ulteriori informazioni sui Servizi avanzati di rete per container per AKS.
- Esplora la funzionalità di osservabilità della rete dei container nei Servizi di rete avanzati dei container.
- Esplorare la funzionalità Sicurezza di rete dei contenitori in Servizi di rete dei contenitori avanzati.
Azure Kubernetes Service










