Microsoft Graph は、組織がビジネス システムを Microsoft 365 SaaS データとサービスに接続できるテクノロジ プラットフォームです。 Microsoft Graph には、対話型 API、データイングレスとエグレス機能、イベントベースの統合など、最新のクラウド統合プラットフォームで使用できるすべてのオプションが含まれており、次の統合オプションが含まれています。
- トランザクション RESTful HTTP API - さまざまな Microsoft 365 SaaS オファリングの制御とデータ プレーン インターフェイスを提供します。 これらの API は同期通信をサポートしており、本質的にきめ細かいものです。
- 拡張 RESTful HTTP API - 効果的なデータ抽出のための追加機能を提供する RESTful HTTP API のサブクラス。 拡張 API は、特殊な操作で大量のデータを取得できるようにするMicrosoft Teams API と、有料アプリの調整制限を引き上げる Microsoft SharePoint API と Exchange Online API で構成されます。
- Microsoft Graph Data Connect - ETL (抽出、変換、& 読み込み) パターンに従う一括データ エクスポート メカニズム。データ収集フェーズでは、データを顧客が提供するストレージに一括で転送する前に処理し、待機時間の長いデータを提供します。
- イベントドリブン統合 API - クライアント アプリケーションは、Microsoft 365 エコシステムでのイベントの後に、変更または完全なオブジェクト データの通知を受け取ることができます。 このプッシュ メカニズムは Webhook でサポートされており、メッセージの配信やメッセージの順序を保証するものではありません。
- イベント ストリーミング統合 API - クライアント アプリケーションが自分のペースで Microsoft 365 のアクティビティに対応し、不変のイベント データの永続化を保証できます。 このプル メカニズムをサポートAzure Event Hubs Microsoft Graph の変更通知。
- Microsoft 365 Copilot コネクタ (旧称 Microsoft Graph コネクタ) - Microsoft 365 ストレージへの大量の顧客データの取り込みを有効にします。これにより、Microsoft 365 Copilot、拡張ループ、検索ベースの Microsoft 365 エクスペリエンスが強化されます。 これらのコネクタは、ServiceNow 用 Copilot コネクタや汎用コンテンツ REST API など、製品固有のコネクタを介して使用できます。
次の図は、Microsoft Graph 統合パターン、関連するアーキテクチャ特性、およびマップ先のソリューションの種類を示しています。
さまざまな統合オプションにより、ニーズに最適なオプションを選択することが困難になる可能性があります。 ビジネス シナリオから始め、機能要件と非機能要件を特定することをお勧めします。 その後、これらの要件に基づいて統合オプションを選択できます。
Microsoft Graph エコシステムの多くの既知のシナリオに基づいて、次のアーキテクチャ要件が統合オプションの選択に影響します。
- 統合の種類 - アプリケーション統合には、Microsoft 365 サービスのデータと機能の両方に依存するクライアント アプリケーションが含まれます。たとえば、 sendMail API は ユーザー データにアクセスし、メールも送信します。 データ統合には、Microsoft Graph データを生成または使用するが、Microsoft 365 サービスには依存しないアプリケーションが含まれます。 すべての Microsoft Graph 統合オプションは、データ統合シナリオをサポートします。
- データ フローの方向 - 送信フローは、顧客データが Microsoft Graph コンプライアンス境界を離れ、受信フローが顧客データが Microsoft Graph に入ったときです。
- データの量 - 重要な期間 (営業日など) に処理された顧客データの量。
- データ待機時間 - データの作成時と抽出時の時間差。
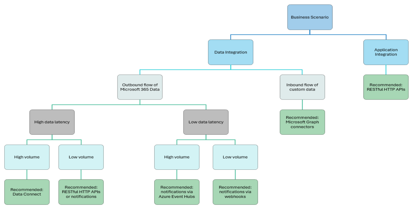
アーキテクチャ要件に基づいて統合オプションを選択するには、次のデシジョン ツリーを使用します。
- アプリケーション統合要件 - Microsoft Graph API を使用します。
- データ統合シナリオ:
- Microsoft 365 データの送信フロー:
- データ待機時間が長く、データ量が多い場合 - Data Connect を使用します。
- データ待機時間が長く、データ量が少ない場合 - Microsoft Graph API または通知を使用する
- データ待機時間が短く、データ量が多い場合は、Event Hub 経由で Microsoft Graph 通知を使用します。
- データ待ち時間が短く、データ量が少ない場合 - Webhook 経由の Microsoft Graph 通知を使用します。
- カスタム データの受信フロー - Microsoft 365 Copilot コネクタ (旧称 Microsoft Graph コネクタ) を使用します。
- Microsoft 365 データの送信フロー:
多くのビジネス シナリオでは、ソリューションを実装するために複数の統合構成要素が必要です。 たとえば、データ損失防止 (DLP) シナリオでは、初期データ収集と悪意のある動作パターン分析に Microsoft Graph Data Connect が必要になる場合があります。また、潜在的なセキュリティ インシデントを認識するために、ほぼリアルタイムのデータ インジェストと処理のためのその後のイベント ストリーミング統合が必要になる場合があります。 複雑さ、コスト、市場投入までの時間などの制約と要件に基づいて統合オプションを選択して、価値への道筋を最も早めます。
各統合オプションの詳細については、次のトピックを参照してください。
- データ ストレージ内の Microsoft Graph データを分析する
- 対話型アプリを構築する
- リアルタイム フィードを使用して対話型 Microsoft Graph アプリを構築する
- Microsoft Graph を使用してデータ変更のリアルタイム更新プログラムを取得する
- Microsoft Graph を使用してイベントを迅速に取得する
- Microsoft Graph を使用してカスタム データを使用して Microsoft Search を拡張する