次の方法で共有


v4 プリンター ドライバー

重要

Windows でプリンターとの通信手段として推奨されるのは、最新の印刷プラットフォームです。 プリンターデバイス開発におけるWindows 10および11での印刷体験をカスタマイズするために、MicrosoftのIPPインボックスクラスドライバーとPrint Support Apps (PSA)の使用を推奨します。

詳細については、「印刷サポート アプリの設計ガイド」を参照してください。

v4 プリンター ドライバー モデルは、既存の v3 プリンター ドライバー モデルの改良型です。 その設計により、ドライバーの開発が改善され、IT 管理コストが削減され、新しいシナリオがサポートされます。 v4 プリンター ドライバー モデルでは、XPSDrvGPDPPD自動構成Bidi などの多くの使い慣れたテクノロジが引き続きサポートされています。 v4 プリンター ドライバー モデルでは、いくつかの新しい機能拡張ポイントもサポートされています。

v4 印刷ドライバー モデルは、いくつかの新しいシナリオに対しても最適化されています。

  • Windows 8 のシナリオ

    UWP アプリでは、UI の動作とセキュリティ コンテキストに関する新しい設計上の考慮事項が提示されます。 そのため、この新しい環境に対して緊密に統合されたサポートを提供するプリンター ドライバー モデルが必要でした。 v4 プリンター ドライバー モデルは、プリンターの製造元が、UWP アプリでのカスタマイズされた印刷設定エクスペリエンスや、プリンター通知エクスペリエンスを提供する唯一の方法を提供します。

  • プリンター共有

    プリンター共有は、Windows サーバーにとって重要な価値提案項目です。 v4 プリンター ドライバー モデルは、プロセッサ アーキテクチャ全体でドライバーを管理する必要をなくして、共有を簡単かつ効率的にするために設計されました。

  • ドライバー開発の容易さ

    v4 ドライバーは、バージョン 3 プリンター ドライバー モデルと XPSDrv アーキテクチャの既存開発作業をサポートします。 また、v4 ドライバーは開発とテストが簡単です。

Note

このセクションの概念の一部を簡単に説明するために、Fabrikam という架空の会社が使用されています。

アーキテクチャの概要

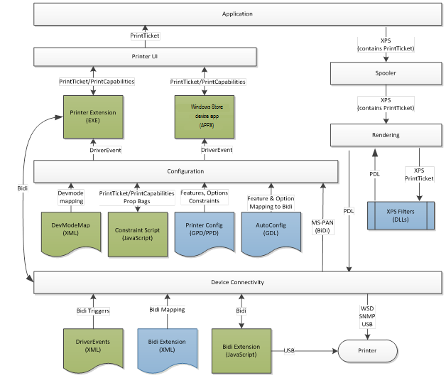
次のアーキテクチャ図は、v4 印刷ドライバーの概要を示しています。 レンダリング フィルターとユーザー インターフェイス アプリケーションを除き、図の他のすべての機能ブロックは Microsoft によって実装されます。 v4 プリンター ドライバーは、拡張性を確保するために、データ ファイルと JavaScript に大きく依存しています。 青いボックスは v3 ドライバー モデルで使用されていた既存のファイルを表し、緑のボックスはプラグインする新しい場所を表します。

high level representation of v4 print driver.v4 プリンター ドライバーの概要の表現。

このセクションの内容

記事 説明
v4 プリンター ドライバー レンダリング v4 プリンター ドライバーのレンダリングに関する情報を提供します。
v4 プリンター ドライバー構成 v4 プリンター ドライバーの構成に関する情報を提供します。
v4 プリンター ドライバー セットアップ v4 プリンター ドライバーのセットアップに関する情報を提供します。
v4 プリンター ドライバー ユーザー インターフェイス v4 プリンター ドライバーのユーザー インターフェイスに関する情報を提供します。
V4 printer driver connectivity v4 プリンター ドライバーの接続に関する情報を提供します。
Visual Studio で v4 プリンター ドライバーをビルドする Visual Studio で v4 プリンター ドライバーをビルドする方法について説明します。

印刷 DDI リファレンス