다음을 통해 공유


Application Gateway 구성 개요

Azure Application Gateway는 시나리오에 맞게 다양한 방법으로 구성할 수 있는 여러 구성 요소로 이루어져 있습니다. 이 문서에서는 각 구성 요소를 구성하는 방법을 보여 줍니다.

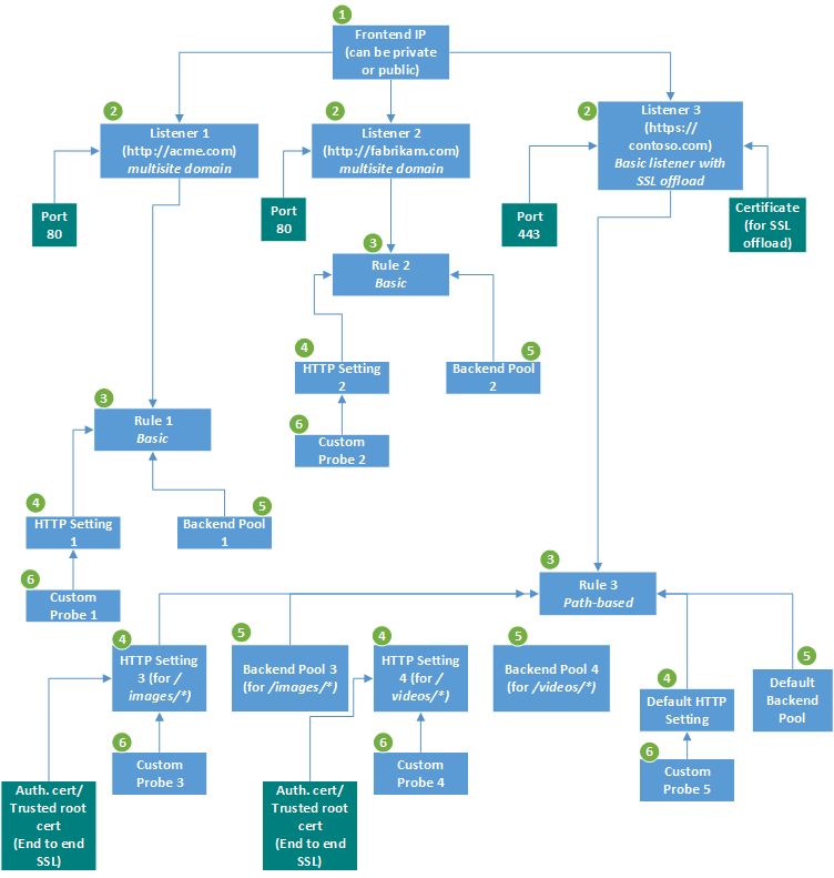
Application Gateway 구성 요소 순서도

이 이미지는 세 개의 수신기가 있는 애플리케이션을 보여 줍니다. 처음 두 개는 각각 http://acme.com/*http://fabrikam.com/*의 다중 사이트 수신기입니다. 둘 다 포트 80에서 수신 대기합니다. 세 번째는 이전에 SSL(Secure Sockets Layer) 종료로 알려진 엔드투엔드 TLS(전송 계층 보안) 종료가 있는 기본 수신기입니다.

인프라

Application Gateway 인프라에는 가상 네트워크, 서브넷, 네트워크 보안 그룹 및 사용자 정의 경로가 포함됩니다.

자세한 내용은 Application Gateway 인프라 구성을 참조하세요.

프런트 엔드 IP 주소

공용 IP 주소, 개인 IP 주소 또는 둘 다를 사용하도록 애플리케이션 게이트웨이를 구성할 수 있습니다. 클라이언트가 인터넷 연결 VIP(가상 IP)를 통해 인터넷을 통해 액세스해야 하는 백 엔드를 호스트하는 경우 공용 IP가 필요합니다.

자세한 내용은 Application Gateway 프런트 엔드 IP 주소 구성을 참조하세요.

수신기

수신기는 포트, 프로토콜, 호스트, IP 주소를 사용하여 들어오는 연결 요청을 확인하는 논리적 엔터티입니다. 수신기를 구성할 때 게이트웨이에서 들어오는 요청의 해당 값과 일치하는 이러한 엔터티에 대한 값을 입력해야 합니다.

자세한 내용은 Application Gateway 수신기 구성을 참조하세요.

라우팅 규칙 요청

Azure Portal를 사용하여 애플리케이션 게이트웨이를 만드는 경우 기본 규칙(rule1)을 만듭니다. 이 규칙은 기본 수신기(appGatewayHttpListener)를 기본 백 엔드 풀(appGatewayBackendPool) 및 기본 백 엔드 HTTP 설정(appGatewayBackendHttpSettings)에 바인딩합니다. 게이트웨이를 만든 후에는 기본 규칙의 설정을 편집하거나 새 규칙을 만들 수 있습니다.

자세한 내용은 Application Gateway 요청 라우팅 규칙을 참조하세요.

백 엔드 설정

애플리케이션 게이트웨이는 여기에서 지정한 구성을 사용하여 트래픽을 백 엔드 서버로 라우팅합니다. 백 엔드 설정을 만든 후에는 하나 이상의 요청 라우팅 규칙과 연결해야 합니다.

자세한 내용은 Application Gateway 백 엔드 설정 구성을 참조하세요.

백 엔드 풀

백 엔드 풀에서 특정 가상 머신, 가상 머신 확장 집합, IP 주소/FQDN 또는 앱 서비스라는 네 가지 유형의 백 엔드 멤버를 가리킬 수 있습니다.

백 엔드 풀을 만든 후에는 하나 이상의 요청 회람 규칙과 연결해야 합니다. 또한 애플리케이션 게이트웨이의 각 백 엔드 풀에 대해 상태 프로브를 구성해야 합니다. 요청 회람 규칙 조건이 충족되면 애플리케이션 게이트웨이는 해당 백 엔드 풀의 정상 서버(상태 프로브를 통해 확인됨)에 트래픽을 전달합니다.

상태 프로브

애플리케이션 게이트웨이는 기본적으로 백 엔드에 있는 모든 리소스의 상태를 모니터링합니다. 하지만 상태 모니터링을 더 효율적으로 제어하려면 각 백 엔드 HTTP 설정에 대한 사용자 지정 프로브를 만드는 것이 좋습니다. 사용자 지정 프로브를 구성하는 방법을 알아보려면 사용자 지정 상태 프로브 설정을 참조하세요.

참고

사용자 지정 상태 프로브를 만든 후에는 백 엔드 HTTP 설정에 연결해야 합니다. 사용자 지정 프로브는 해당 HTTP 설정이 규칙을 사용하여 수신기와 명시적으로 연결되지 않는 한 백 엔드 풀의 상태를 모니터링하지 않습니다.

다음 단계

Application Gateway 구성 요소에 대해 배웠으므로 이제 다음을 수행할 수 있습니다.