다음을 통해 공유


auditUser

auditUser 구성은 감사 모드의 사용자 컨텍스트에서 무인 Windows 설치 프로그램 설정을 처리합니다. auditUser 구성 단계는 항상 시스템 컨텍스트에서 설정을 적용하는 데 사용되는 auditSystem 단계 다음에 실행됩니다. 일반적으로 auditUser 구성 단계는 RunSynchronous 또는 RunAsynchronous 명령을 실행하는 데 사용됩니다. 이러한 명령은 감사 모드 중에 스크립트, 애플리케이션 또는 기타 실행 파일을 실행하는 데 사용됩니다. Windows가 감사 모드로 부팅되면 무인 Windows 설치 프로그램에 대한 auditSystem 및 auditUser 설정이 처리됩니다.

참고

auditSystem 및 auditUser 단계에서 명령을 실행하기 위해 기본 제공 관리자 계정을 명시적으로 사용하도록 설정하거나 응답 파일을 사용하여 계정의 자동 로그온을 지정할 필요는 없습니다. 그러면 이미지 또는 디바이스가 OOBE(첫 실행 경험)에 성공적으로 진입하지 못할 수 있습니다. 감사 모드로 부팅할 때 기본 제공 관리자 계정이 자동으로 활성화되고, auditUser 단계 동안 스크립트를 실행하는 데 기본적으로 사용되며, 자동으로 로그인하는 데 사용됩니다.

감사 모드를 사용하면 OEM 및 회사에서 Windows 이미지에 추가 디바이스 드라이버, 애플리케이션, 기타 업데이트를 설치할 수 있습니다. 감사 모드를 사용하면 최소한의 드라이버 및 애플리케이션 집합으로 참조 이미지를 만들 수 있으므로 더 적은 수의 이미지를 유지할 수 있습니다. 그런 다음, 감사 모드 중에 추가 드라이버로 참조 이미지를 업데이트할 수 있습니다. 또한 고객에게 컴퓨터를 배송하기 전에 Windows 이미지에 오작동하거나 잘못 설치된 디바이스와 관련된 문제를 테스트하고 해결할 수 있습니다. 감사 모드는 선택 사항입니다.

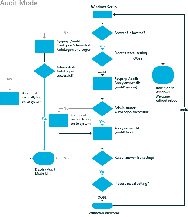
다음 다이어그램에서는 auditUser 구성 단계가 감사 모드에서 처리되는 시기를 보여줍니다.

auditmode 구성 단계

auditUser 구성 단계는 Windows 설치 프로그램을 감사 모드로 부팅하도록 구성한 경우에만 실행됩니다. sysprep /audit 또는 sysprep /generalize /audit 명령을 사용하여 감사 모드로 부팅하거나, Microsoft-Windows-Deployment 구성 요소에서 다시 봉인 설정을 지정할 수 있습니다. 감사 모드에 대한 자세한 내용은 감사 모드 개요감사 모드 또는 OOBE에 대한 Windows 부팅을 참조하세요.

구성 단계의 작동 방식

auditSystem

generalize

offlineServicing

oobeSystem

specialize

windowsPE