この記事では、Microsoft Marketplace を通じて販売される 取引可能な オファーの価格、課金、請求、支払いに関する考慮事項について説明します。 取引不可の [無料またはライセンス持ち込み (BYOL)] プランの公開については、「登録情報オプションの概要」を参照してください。
ヒント
Microsoft Marketplace のデジタル ネットショップでの購入に関するお客様のビューについては、 Azure portal 内での Marketplace の購入 と Microsoft Marketplace での SaaS アプリの購入に関するページを参照してください。
一覧表示オプションによるトランザクション
発行元または Microsoft は、Microsoft Marketplace でオファーのソフトウェア ライセンス トランザクションを管理する責任を負います。 オファーに対して選択する登録情報オプションによって、トランザクションを管理するユーザーが決まります。 各公開オプションの可用性と説明については、「リスト オプションの概要」を参照してください。
Transact Publishing オプション
Microsoft を通じて販売することを選択すると、Microsoft コマース機能が利用され、検出と評価から購入と実装までのエンドツーエンドのエクスペリエンスが提供されます。 取引可能な オファーは、Microsoft が発行元の代わりにソフトウェア ライセンスの交換を容易にするオファーです。 トランザクション オファーは、既存の Microsoft サブスクリプションまたはクレジット カードに対して課金されるため、Microsoft は発行元に代わってクラウド マーケットプレース トランザクションをホストできます。
パートナー センターで新しいオファーを作成するときに、トランザクション オプションを選択します。 このオプションは、オファーの種類 トランザクション が使用可能な場合にのみ表示されます。
トランザクションの概要
取引オプションを使用する場合、Microsoft は Microsoft 以外のソフトウェアの販売と、顧客の Azure サブスクリプションへの一部のオファーの種類のデプロイを有効にします。 パブリッシャーは、オファーの価格モデルを選択するときに、インフラストラクチャ料金と独自のソフトウェア ライセンス料金の課金を検討する必要があります。
トランザクション発行オプションは、現在、次のオファーの種類でサポートされています。
| オファーの種類 | 支払いオプション (請求頻度) | 従量制課金 | 価格モデル |
|---|---|---|---|
| Azure アプリケーション (マネージド アプリケーション) |
月単位 | はい | 使用量ベースと定額 |
| Azureコンテナ | 月単位 [1] | いいえ | 使用量ベース、BYOL |
| Azure 仮想マシン | 1 回限り、毎月の柔軟なスケジュール [2] | いいえ | 使用量ベース、BYOL |
| サービスとしてのソフトウェア (SaaS) | 月単位、年単位、または 1 回限り前金 (支払いオプション) [3] | はい | 定額、ユーザーごと、使用量ベース。 |
| Dataverse および Power Apps 上の Dynamics 365 アプリ [4] | 月単位と年単位 | いいえ | ユーザー単位 |
| Dynamics 365 Business Central | 月単位と年単位 | いいえ | ユーザー単位 |
| Power BI ビジュアル [5] | 月単位と年単位 | いいえ | ユーザー単位 |
| プロフェッショナル サービス [6] | 1 回限り、毎月、年間、柔軟なスケジュール | いいえ | 定額 |
ヒント
パートナー センターでは、"支払いオプション" とは、請求期間内に顧客が請求される頻度 (月単位や年単位など) を指します。 これは、他のドキュメントでは "請求頻度" または "請求頻度" と呼ばれる場合がありますが、UI では "支払いオプション" が使用されます。
(1)Azure Container では、使用量ベースの課金プランがサポートされています。 これらのプランは、コアごと、またはクラスター内のすべてのコアに基づいて、使用量を 1 時間ごとに使用するために毎月課金されます。
(2)Azure Virtual Machine では、使用量ベースの課金プランがサポートされています。 これらのプランは、時間単位で使用するために毎月課金されます。 プランは、無料、定額、vCPU ごと、vCPU サイズごと、または市場および vCPU サイズの使用量に基づいて課金されます。 仮想マシン プランでは、前払い、毎月、または最大 5 年間の柔軟なスケジュールで課金される複数年のソフトウェア予約価格もサポートされます。 「仮想マシン オファーの計画」をご覧ください。
(3) SaaS プランでは、毎月、毎年、または期間全体の前払いで請求できる、最大 5 年間の月単位、年単位、複数年契約期間がサポートされます。 「Microsoft Marketplace の SaaS オファーを計画する」を参照してください。 定額プランでは、プライベート オファーに含まれている場合は 、柔軟な請求スケジュール が適用される場合もあります。
(4) Microsoft を通じて取引する Dataverse および Power Apps の Dynamics 365 アプリは、独立系ソフトウェア ベンダー (ISV) ライセンス管理に対して自動的に有効になります。 Dataverse Power Apps上の Dynamics 365 アプリの ISV アプリ ライセンス管理を参照してください。
(5) Microsoft を通じて取引する Power BI ビジュアル オファーは、ライセンス管理に対して自動的に有効になります。 Power BI ビジュアル オファーのための ISV アプリライセンス管理については、およびを参照してください。
(6) プロフェッショナル サービスは、プライベート オファーを通じてのみ取引できます。 プロのサービス プランを計画するを参照してください。
柔軟な請求スケジュール
パートナーは、顧客の予算サイクルや購入設定に合わせて柔軟なスケジュールを含むプランを含むプライベート オファーを作成でき、請求書サイクルに影響を与えずにパーソナライズされた課金を有効にすることができます。 詳細情報
従量制課金
Marketplace 測定サービス を使用すると、契約に含まれる月額または年額の料金 (権利) に加えて、従量課金制 (従量課金制) 料金を指定できます。 帯域幅、チケット、処理された電子メールなど、指定したマーケットプレース使用状況測定サービスディメンションの使用コストを請求できます。 SaaS オファーの従量制課金の詳細については、「 Marketplace 測定サービスを使用した SaaS の従量制課金」を参照してください。 Azure アプリケーション オファーの従量制課金の詳細については、「マネージド アプリケーションの従量制課金 を参照してください。
課金インフラストラクチャのコスト
仮想マシンの、コンテナー、Azure アプリケーション の場合、Azure インフラストラクチャの使用料金は顧客の Azure サブスクリプションに課金されます。 インフラストラクチャの使用料金は、顧客の請求書にソフトウェア プロバイダーのライセンス料金とは別に価格が設定され、表示されます。
SaaS Appsの場合、発行元は Azure インフラストラクチャの使用料金とソフトウェア ライセンス料金を 1 つのコスト項目として考慮する必要があります。 これは、顧客に対する定額料金として表されます。 Azure インフラストラクチャの使用状況は管理され、発行元に直接課金されます。 お客様には、実際のインフラストラクチャの使用料金は表示されません。 通常、パブリッシャーは、Azure インフラストラクチャの使用料金をソフトウェア ライセンスの価格にバンドルすることを選択します。 ソフトウェア ライセンス料金は、従量制課金またはユーザーの使用量に基づいて行われません。
価格モデル
使用されるトランザクション オプションに応じて、サブスクリプションの料金は次のようになります。
サブスクリプションの価格: ソフトウェア ライセンス料金は、定額、定額、使用量、またはライセンスごとに請求される定期的なサブスクリプション料金として提示されます。
SaaS プランでは、毎月、1 年、2 年、3 年間の請求条件がサポートされます。 各期間について、毎月、年次、または 1 回限り前払いの支払いオプションを構成できます。 「Microsoft Marketplace の SaaS オファーを計画する」を参照してください
Azure 仮想マシン プランでは、毎月の時間単位の使用量と、前払いまたは毎月の最大 5 年間の複数年の予約価格がサポートされます。 「仮想マシン オファーの計画」を参照してください
Azure アプリケーション (マネージド アプリケーション) プランは毎月課金されます。 マネージド アプリケーションの計画 を参照してください
使用量ベースの価格: Azure 仮想マシンおよびコンテナー オファーの場合、顧客はオファーの使用の範囲に基づいて課金されます。 仮想マシン イメージとコンテナー オファーの場合、仮想マシン (VM) イメージとコンテナー オファーからデプロイされた仮想マシンとコンテナーの使用に対して、パブリッシャーによって設定された時間単位の Marketplace 料金が課金されます。 一部の時間は分単位で課金されます。 プランは毎月請求されます。 時間単位の料金は、仮想マシンのサイズに応じて一様または異なる場合があります
従量制課金の価格: Azure アプリケーション オファーと SaaS オファーの場合、発行元は Marketplace 測定サービス を使用して、構成したカスタム測定ディメンションに基づいて使用量に対して課金できます。 これらの変更は、契約 (権利) に含まれる定額料金に加えて行われます。 カスタム測定ディメンションの例として、処理される帯域幅、チケット、または電子メールがあります。 パブリッシャーは、プランごとに 1 つ以上の従量制ディメンションを定義できますが、オファーごとに最大 30 個を定義できます。 パブリッシャーは、オファーで定義された各メーターを使用して、個々の顧客の使用状況を追跡する責任を負います。 イベントは、発生から 1 時間以内に Microsoft に報告する必要があります。 Microsoft は、該当する請求期間についてパブリッシャーから報告された使用状況情報に基づいて顧客に請求します
手記
ソリューションの使用後に使用量に応じて課金されるオファーは、払い戻しの対象になりません。
アクティブな取引可能オファーに関連付けられている価格を変更するには、「 アクティブな Microsoft Marketplace オファーでの価格の変更」を参照してください。
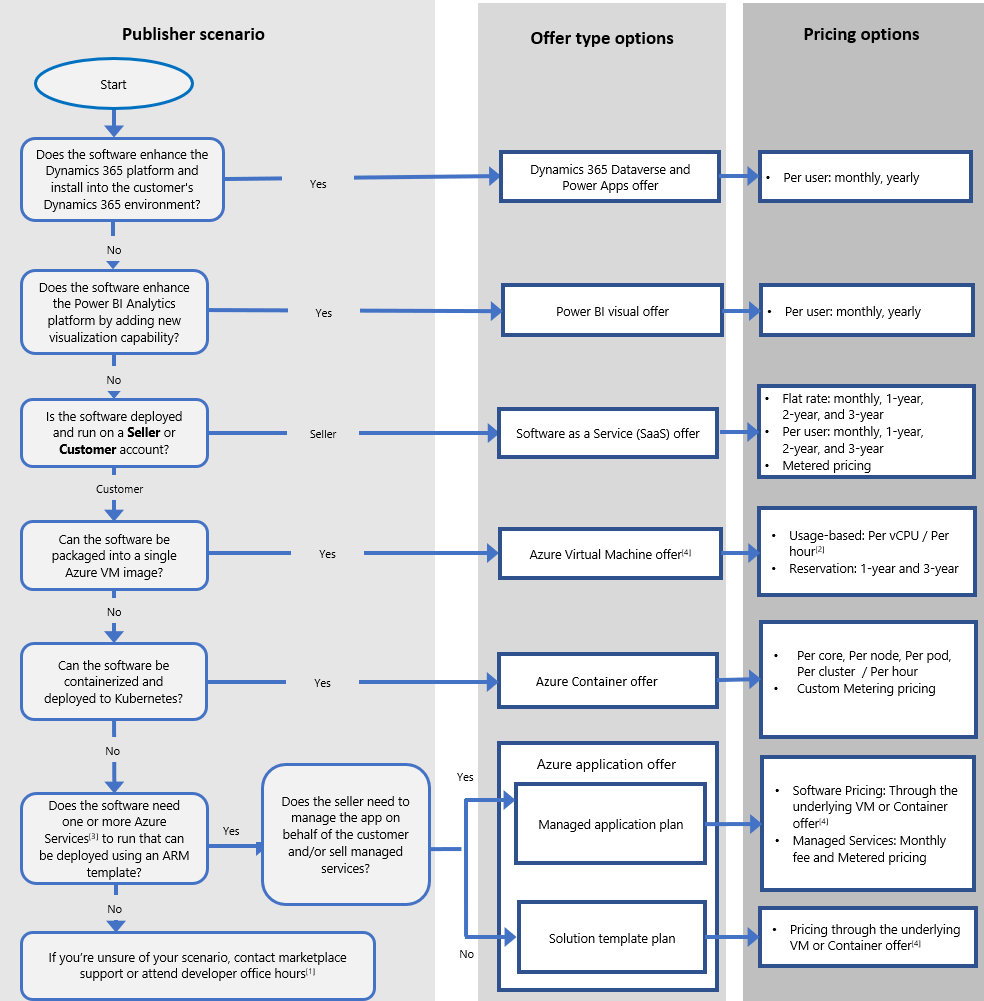
オファーの種類と価格プランを決定する
このフローチャートを使用して、Microsoft Marketplace でソフトウェアを販売するための適切 な取引可能な オファーの種類と価格プランを決定します。 このグラフは、発行元がソフトウェアの配信とライセンス/課金モデルを明確に理解していることを前提としています。
SaaS オファーは、顧客がサービスをサブスクライブしてオンラインで使用したい場合に適しています。 SaaS を使用すると、発行元 (お客様) がクラウド インフラストラクチャでソフトウェアをホストし、技術インフラストラクチャ、アプリ ソフトウェア、およびデータ管理の責任を管理します。
仮想マシンと Azure アプリケーション オファーは、パッケージ化されたアプリまたはサービス (VM イメージとして、または ARM テンプレート内の他の Azure サービスとして) を独自の Azure クラウド インフラストラクチャにデプロイ、管理、実行する場合に適しています。
[1] Microsoft Office Hours に参加するか、サポートを受ける。
VM オファー イメージは、価格とデプロイの柔軟性を向上させるために Azure アプリ オファーに含めることができます。
これには、独自の VM オファーを含めることができます。
Azure サービスは VM と Azure App オファーの顧客テナントにデプロイされるため、顧客は他のインフラストラクチャ コストを支払います。
使用量ベースとサブスクリプションの価格
使用量ベースまたはサブスクリプション トランザクションとしてオファーを発行する場合、Microsoft はソフトウェア ライセンスの購入、返品、およびチャージバックを処理するためのテクノロジとサービスを提供します。 このシナリオでは、パブリッシャーは Microsoft がこれらの目的でエージェントとして機能することを承認します。 発行元は、Microsoft がソフトウェア ライセンス トランザクションを容易にすることを許可します。 ただし、発行元は、販売者、プロバイダー、ディストリビューター、およびライセンサーとしての指定を保持します。
Microsoft では、Microsoft Marketplace の使用条件とエンド ユーザー ライセンス契約に従って、お客様がソフトウェアを注文、ライセンス、使用することができます。 独自のエンドユーザー ライセンス契約を提供するか、オファーの作成時に Standard Contract を選択する必要があります。
無料ソフトウェア試用版
トランザクション公開シナリオでは、サブスクリプションに応じて、ソフトウェア ライセンスを 30 ~ 120 日間無料で利用できます。 お客様は、該当する Azure インフラストラクチャの使用に対して課金されます。
価格と店舗料金の例
使用量ベース
使用量ベースの価格には、次のコスト構造があります。
| あなたのライセンス費用 | 1 時間あたり $1.00 |
|---|---|
| Azure の使用コスト (D1/1-Core) | 1 時間あたり $0.14 |
| 顧客は Microsoft によって課金されます | 1 時間あたり $1.14 |
このシナリオでは、公開された VM イメージの使用に対して 1 時間あたり 1.14 ドルが請求されます。
| Microsoft による請求 | 1 時間あたり $1.14 |
|---|---|
| Microsoft はご使用のライセンス コストの 97% を支払う | 1 時間あたり 0.97 ドル |
| Microsoft はご使用のライセンス コストの 3% を保持する | 1 時間あたり $0.03 |
| Microsoft は、Azure の使用コストの 100% を保持します | 1 時間あたり $0.14 |
ライセンス持ち込み (BYOL)
BYOL には、次のコスト構造があります。
| あなたのライセンス費用 | ライセンス料は、お客様が交渉して請求 |
|---|---|
| Azure の使用コスト (D1/1-Core) | 1 時間あたり $0.14 |
| 顧客は Microsoft によって課金されます | 1 時間あたり 0.14 ドル |
このシナリオでは、公開された VM イメージの使用に対して 1 時間あたり 0.14 ドルが請求されます。
| Microsoft による請求 | 1 時間あたり 0.14 ドル |
|---|---|
| Microsoft は Azure の使用コストを維持します | 1 時間あたり $0.14 |
| Microsoft はご使用のライセンス コストの 0% を保持する | 1 時間あたり 0.00 ドル |
SaaS アプリ サブスクリプション
SaaS サブスクリプションは、定額またはユーザーごとに価格を設定できます。 SaaS オファーに対して Sell through Microsoft オプションを有効にすると、次のコスト構造になります。
| あなたのライセンス費用 | $100.00/月 |
|---|---|
| Azure の使用コスト (D1/1-Core) | 顧客ではなく発行元に直接請求される |
| 顧客は Microsoft によって課金されます | 月額 $100.00 (公開元は、発生またはパススルーしたインフラストラクチャ コストをライセンス料に反映する必要があります) |
このシナリオでは、Microsoft はソフトウェア ライセンスに対して 100.00 ドルを請求し、97.00 ドルを支払います。
| Microsoft による請求 | $100.00/月 |
|---|---|
| Microsoft はご使用のライセンス コストの 97% を支払う | 1 か月あたり $97.00 |
| Microsoft はご使用のライセンス コストの 3% を保持する | 1 か月あたり 3.00 ドル |
Microsoft Marketplace サービス料金
Microsoft Marketplace から取引オファーを購入した場合、Microsoft は 3% の標準ストア サービス料金を請求します。
手記
プライベート オファーの顧客更新のために、既存の Marketplace トランザクション料金に 50% 割引を適用できます。 資格の詳細については、 更新の代理店手数料割引を参照してください。
顧客の請求、支払い、請求書発行、回収
- 請求と支払い: お客様が希望する請求方法を使用して、サブスクリプションを配信したり、PAYGO ソフトウェア ライセンス料金を したりできます。
- Enterprise Agreement: お客様が優先する請求方法が Microsoft Enterprise Agreement の場合、ソフトウェア ライセンス料金は、Azure 固有の使用コストとは別に、この請求方法を使用して明細化されたコストとして課金されます。
- クレジット カードと月単位の請求書: 顧客は、クレジット カードと月単位の請求書を使用して支払うことができます。 この場合、ソフトウェア ライセンス料金は、Enterprise Agreement シナリオと同様に、Azure 固有の使用コストとは別に、項目別のコストとして課金されます。
- 無料クレジットと年額コミットメント: 一部のお客様は、Enterprise Agreement で年額コミットメントを Azure に前払いすることを選択するか、Azure の使用に使用する無料クレジットが提供されています。 これらのクレジットは Azure の使用量の支払いに使用できますが、発行元のソフトウェア ライセンス料金の支払いに使用することはできません。
- 課金とコレクション: パブリッシャー ソフトウェア ライセンスの課金は、顧客が選択した請求方法を使用して提示され、請求のタイムラインに従います。 Enterprise Agreement が設定されていないお客様は、Marketplace ソフトウェア ライセンスに対して毎月課金されます。 エンタープライズ契約を結んでいるお客様は、四半期ごとに表示される請求書を通じて毎月請求されます。
サブスクリプションまたは従量課金制You-Go (使用量ベースとも呼ばれます) の価格モデルが選択されている場合、Microsoft は発行元のエージェントとして機能し、課金、支払い、および収集のすべての側面を担当します。
発行元の支払いとレポート
Microsoft がエージェントとして収集するソフトウェア ライセンス料金は、特に指定がない限り、3% のストア サービス料金の対象となり、発行元の支払い の時に差し引かれます。
顧客は通常、エンタープライズ契約またはクレジット カード対応の従量課金制契約を使用して購入します。 契約の種類によって、請求、請求、回収、支払いのタイミングが決まります。
手記
トランザクション発行オプションのすべてのレポートと分析情報は、パートナー センターの [分析] セクションから入手できます。
請求に関する質問とサポート
詳細および法的ポリシーについては、microsoft Publisher Agreement を参照してください。 課金に関する質問については、 Microsoft Marketplace パブリッシャー サポートにお問い合わせください。
トランザクションの要件
このセクションでは、さまざまなオファーの種類の取引要件について説明します。
すべてのオファーの種類の要件
- オファーの価格モデルに関係なく、取引公開オプションには Microsoft アカウントと財務情報が必要です。
- 必須の財務情報には、支払いアカウントと税プロファイルが含まれます。
これらのアカウントの設定の詳細については、「 パートナー センターで Microsoft Marketplace アカウントを管理する」を参照してください。
特定のオファーの種類の要件
Microsoft を通じて取引する機能は、次の Microsoft Marketplace オファーの種類でのみ使用できます。 この一覧では、これらのオファーの種類を Microsoft Marketplace で取引可能にするための要件を説明します。
- Azure アプリケーション (ソリューション テンプレートとマネージド アプリケーション プラン: 場合によっては、Azure インフラストラクチャの使用料金は、ソフトウェア ライセンス料金とは別に、同じ課金明細書で顧客に渡されます。 ただし、ISV インフラストラクチャ料金のマネージド アプリ プランを構成した場合、Azure リソースは発行元に課金されます。 お客様は、インフラストラクチャ、ソフトウェア ライセンス、管理サービスのコストを含む定額料金を受け取ります。
- Azure Container: コンテナー イメージを発行する場合は、無料または BYOL の価格オプションを選択できます。 Kubernetes アプリを発行する場合は、無料、BYOL、コアごと、またはクラスター内のすべてのコアを価格オプションとして選択できます。 お客様の Azure 請求書で、Microsoft は基になる Azure インフラストラクチャ料金とは別に発行元ソフトウェア ライセンス料金を提示します。 Azure インフラストラクチャの料金は、発行元のソフトウェアの使用によって発生します。 これらのプランは、発行元によって指定された使用量ベースの価格の時間単位の使用に対して毎月課金されます。
- Azure Virtual Machine: 無料、BYOL、または使用量ベースの価格モデルから選択します。 お客様の Azure 請求書で、Microsoft は基になる Azure インフラストラクチャ料金とは別に発行元ソフトウェア ライセンス料金を提示します。 Azure インフラストラクチャの料金は、発行元のソフトウェアの使用によって発生します。
- SaaS アプリケーション: マルチテナント ソリューションである必要があります。認証には Microsoft Entra ID 使用し、SaaS Fulfillment APIと統合する必要があります。 Azure インフラストラクチャの使用状況は管理され、直接 (発行元) に請求されるため、Azure インフラストラクチャの使用料金とソフトウェア ライセンス料金を 1 つのコスト項目として考慮する必要があります。 詳細なガイダンスについては、「 Microsoft Marketplace の SaaS オファーを計画する方法」を参照してください。
- Dynamics 365 Dataverse アプリと Power Apps: Dynamics 365 Dataverse アプリと Power Apps を Microsoft Marketplace で販売できるようにするには、[ユーザーごと] の価格を選択します。 お客様は、Microsoft Admin Center でこれらのオファーのライセンスを管理できます。
- Power BI ビジュアル: [Manageing license and selling with Microsoft]\(Microsoft でのライセンスの管理と販売\) を選択すると、オファーを Microsoft Marketplace で取引でき、ライセンス管理を取得できます。 お客様は、Microsoft Admin Center でこれらのオファーのライセンスを管理できます。
プライベート プラン
交渉済み、取引固有の価格、またはカスタム構成を含むオファーのプライベート プランを作成できます。
プライベート プランを使用すると、一般公開されているプランよりも高い価格または低い価格を特定の顧客に提供できます。 プライベート プランを使用して、オファーにプレミアムを割引または追加できます。 プライベート プランは、プラン レベルで Azure サブスクリプションを一覧表示することで、1 人以上の顧客が利用できます。
契約期間
契約期間は、購入した製品に対する顧客のコミットメントの長さを定義します。 期間は、顧客がマーケットプレースを通じてサブスクリプションをアクティブ化したときに開始されます。 顧客は、サービスの安定性と継続性が得られることを確信して購入でき、多くの場合、より長い契約に伴う大幅な節約を計画および予測し、ロックすることが容易になります。 パートナーは、顧客の予算ニーズをサポートし、顧客関係を強化し、管理上の負担を軽減し、信頼性の高い収益源を増やすことによって利益を得ます。
よく寄せられる質問
Microsoft Marketplace でサポートされている契約期間は何ですか?
Microsoft Marketplace を使用すると、顧客とパートナーは最大 5 年間、用語と価格をロックできます。 SaaS、Professional サービス、および Virtual Machine ソフトウェアの予約は、パブリック オファーとプライベート オファーの両方について、1 か月、1 年、2 年、3 年、4 年、5 年の契約期間で利用できます。
手記
10 月 31 日の時点で、CSP オファーでは複数年契約期間を利用できます。
はい。複数年契約期間のプランは、プライベート オファーに含まれている場合、柔軟な請求スケジュールと互換性があります。 プライベート オファーの柔軟な請求スケジュールを作成する方法について説明します。
複数年契約期間を使用して、カスタム期間 (7 か月、19 か月など) で取引を行うことができますか?
いいえ。 現在、1 か月、1 年、2 年、3 年、4 年、5 年の契約期間がサポートされています。
プライベート プランの最大契約期間は何ですか?
プライベート プランの最大契約期間は 3 年です。
外国為替(FX)換算は、4年と5年の期間の契約で異なりますか?
期間に関係なく、同じ FX 変換原則が適用されます。 複数月または複数年の期間にわたるFXレートの適用に関する詳細なガイダンスについては、この 外国為替FAQを参照してください。
ソフトウェア パートナーとして、パブリック オファーを作成または更新することなく、延長された契約期間 (つまり、4 年と 5 年の契約期間) を使用してプライベート オファーを作成できますか。
プライベート オファーで延長条項を使用するには、ソフトウェア パートナーが最初に新しいプランを作成するか、 既存のプランを更新 して延長条項を含める必要があります。 完了したら、更新されたプランに基づいてプライベート オファーを作成できます。
関連コンテンツ
- Marketplace の登録情報と価格のオプションについては、「 登録情報オプションの概要」を参照してください。
- プランの種類別の公開ガイド
- Microsoft Marketplace オファーのプランと価格